Fig. 1: Tumor stemness is increased in sorafenib-resistant hepatocellular carcinoma cells.

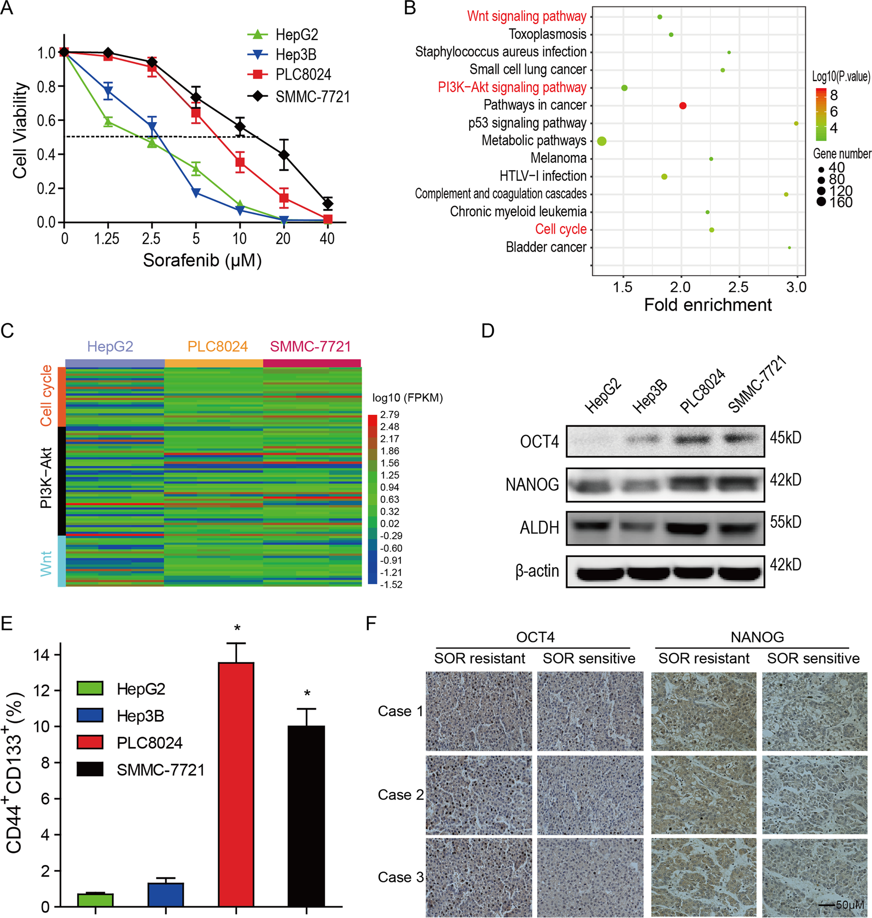
A SMMC-7721 and PLC8024 cells were more resistant to sorafenib than HepG2 and Hep3B cells. HCC cells were treated with 0–40 μM sorafenib and the cell viability was analyzed by the CCK8 assay. Data were presented as mean ± SD (n = 3). B The KEGG analysis on the upregulated/downregulated genes. The genes expression changed more than 2 folds were analyzed between sorafenib-resistant vs. sorafenib-sensitive HCC cells. C Heatmap of gene expression participated in cell cycle pathway, Wnt signaling, and PI3K-AKT pathway. The levels of the gene expression were reflected by different colors, colors from blue to red stood for expression levels from low expression to high expression. D The expression of stem cell markers was enhanced in sorafenib-resistant HCC cells. The expression of ALDH, SOX2, and OCT4 was analyzed. E The CD44+CD133+ subpopulations were increased in sorafenib-resistant HCC cells. The CD44+CD133+ subpopulation was analyzed by flow cytometry using anti-CD44 and anti-CD133 antibodies. *P < 0.05, **P < 0.01. F Stemness was increased in sorafenib-resistant HCC tumors. OCT4 and NANOG expression were detected by IHC. Bar = 100 μm.