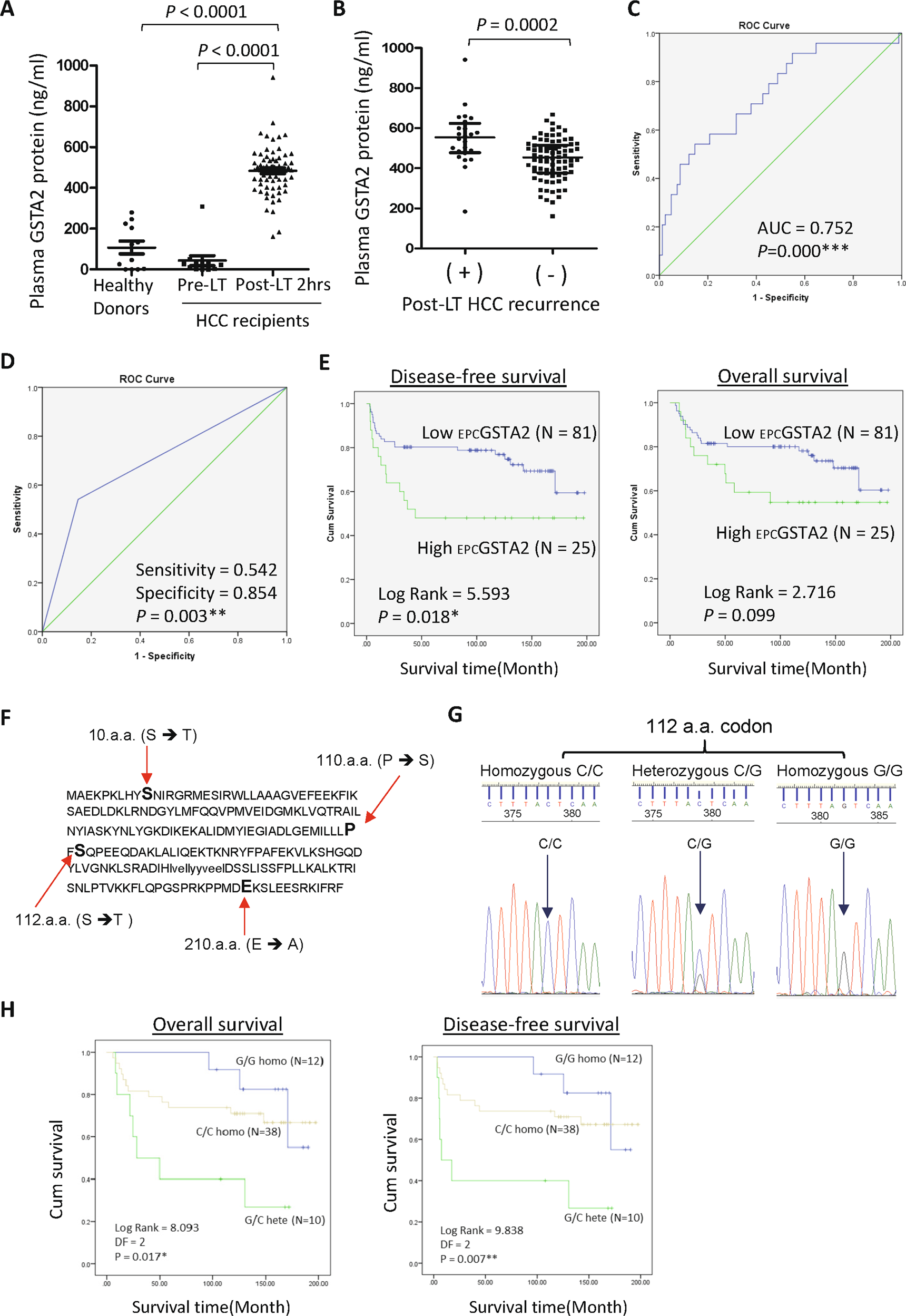
Fig. 2: Post-liver transplantation early phase GSTA2 associated with late-phase HCC recurrence.

A The concentration of plasma GSTA2 protein in healthy donors and in pretransplantation (Pre-LT) and in post-transplantation early phase (Pre-LT 2 hr) of HCC recipients. B The level of early phase plasma GSTA2 protein in Recurrent recipients was significantly higher than in the non-recurrence group. C ROC analysis of post-transplant early phase plasma GSTA2 protein in predicting post-transplant HCC recurrence. D ROC analysis of High plasma GSTA2 protein in predicting HCC recurrence after liver transplantation. E Kaplan–Meier analysis of EPCGSTA2 in disease-free survival and overall survival of HCC recipients after liver transplantation. F Polymorphic amino acid residues in the GSTA2 protein of the transplanted liver of HCC recipients. G Sanger sequencing chromatographs of C335G homozygous and heterozygous alleles in GSTA2 coding sequencing. H Kaplan–Meier analysis of G335C SNP homozygosity and homozygosity of GSTA2 coding sequencing in the transplanted liver in predicting overall and disease-free survival of HCC recipients after liver transplantation. *P < 0.05; **P < 0.01.