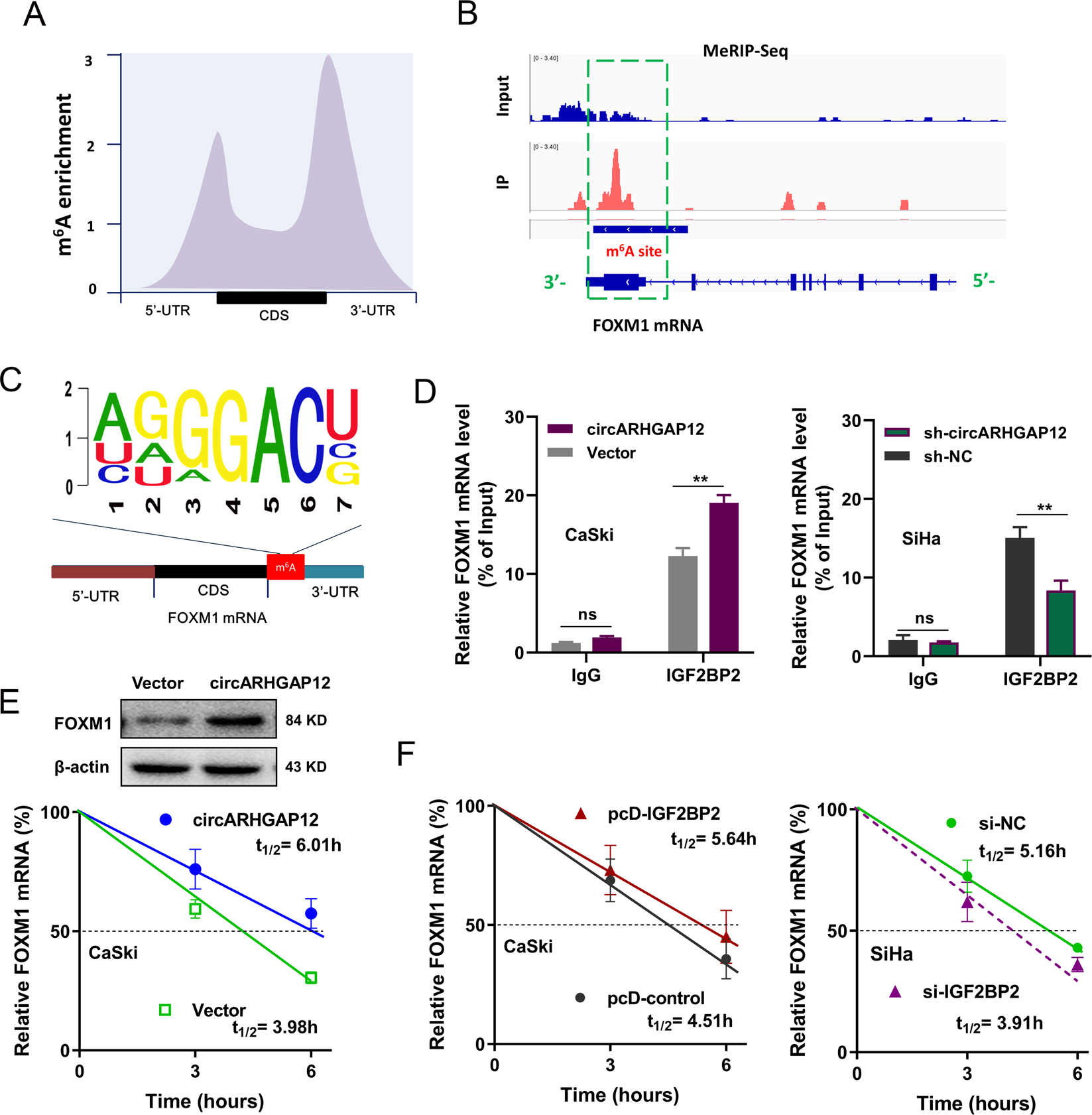
Fig. 5: circARHGAP12/IGF2BP2 enhanced the stability of FOXM1 mRNA.

A MeRIP-Seq was performed to discover the potential m6A modification profile in the cervical cancer cells. m6A sites were displayed in 5′-UTR, 3′-UTR, and CDS. B Schematic diagram based on MeRIP-Seq showed the remarkable m6A modification site in the 3′-UTR of FOXM1 mRNA. C Symbol showed the m6A motif in the FOXM1 mRNA (GGACU). D RBP immunoprecipitation (RIP)-qPCR assay demonstrated the FOXM1 mRNA enrichment precipitated by anti-IGF2BP2 antibody in CaSki or SiHa cells transfected with circARHGAP12 (plasmids) overexpression or circARHGAP12 knockdown (sh-circARHGAP12). IgG acted as the blank control. E RNA stability assay and western blot assay demonstrated the FOXM1 mRNA and protein level in CaSki cells transfected with circARHGAP12 overexpression. F RNA stability assay showed the FOXM1 mRNA expression in CaSki cells transfected with IGF2BP2 overexpression (pcD-IGF2BP2), or in SiHa cells transfected with IGF2BP2 silencing (si-IGF2BP2). Experiments were performed in triplicate. P values were calculated by Student’s t-test. **p < 0.01.