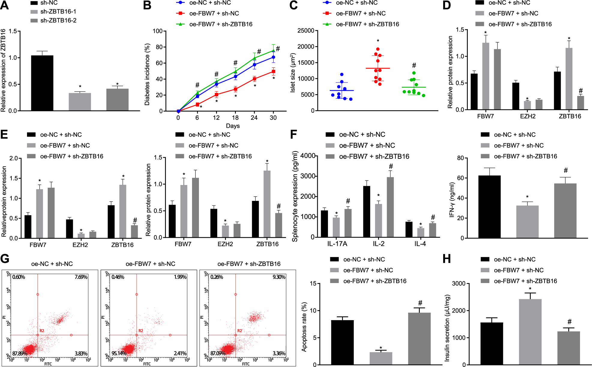
Fig. 5: FBW7 inhibits T1D occurrence via EZH2/ZBTB16 in vivo and in vitro.

A RT-qPCR detection of ZBTB16 mRNA level in each group, *p < 0.05 vs. the OE-NC group. B The diabetes incurrence in each mouse model group, *p < 0.05 vs. the OE-FBW7 + sh-NC group. C The islet size in each mice model group, *p < 0.05 vs. the OE-FBW7 + sh-NC group. D Western blot detection of FBW7, EZH2, and ZBTB16 expression in islet, *p < 0.05 vs. the OE-FBW7 + sh-NC group, #p < 0.05 vs. the OE-FBW7 + sh-NC group. E Western blot detection of FBW7, EZH2, and ZBTB16 expression in splenocytes and pancreatic beta cells, *p < 0.05 vs. the OE-FBW7 + sh-NC group, #p < 0.05 vs. the OE-FBW7 + sh-NC group. F ELISA detection of IL-17A, IL-2, IFN-γ, and IL-4 in cell supernatant, *p < 0.05 vs. the OE-FBW7 + sh-NC group. G Flow cytometry detection of pancreatic beta-cell apoptosis in each group, *p < 0.05 vs. the OE-FBW7 + sh-NC group; H) Determination of insulin secretion, *p < 0.05, vs. the OE-FBW7 + sh-NC group. All experiments were conducted in triplicate. Comparisons among multiple groups were performed by one-way ANOVA. Statistical analysis in relation to time-based measurements within each group was realized using repeated-measures ANOVA.