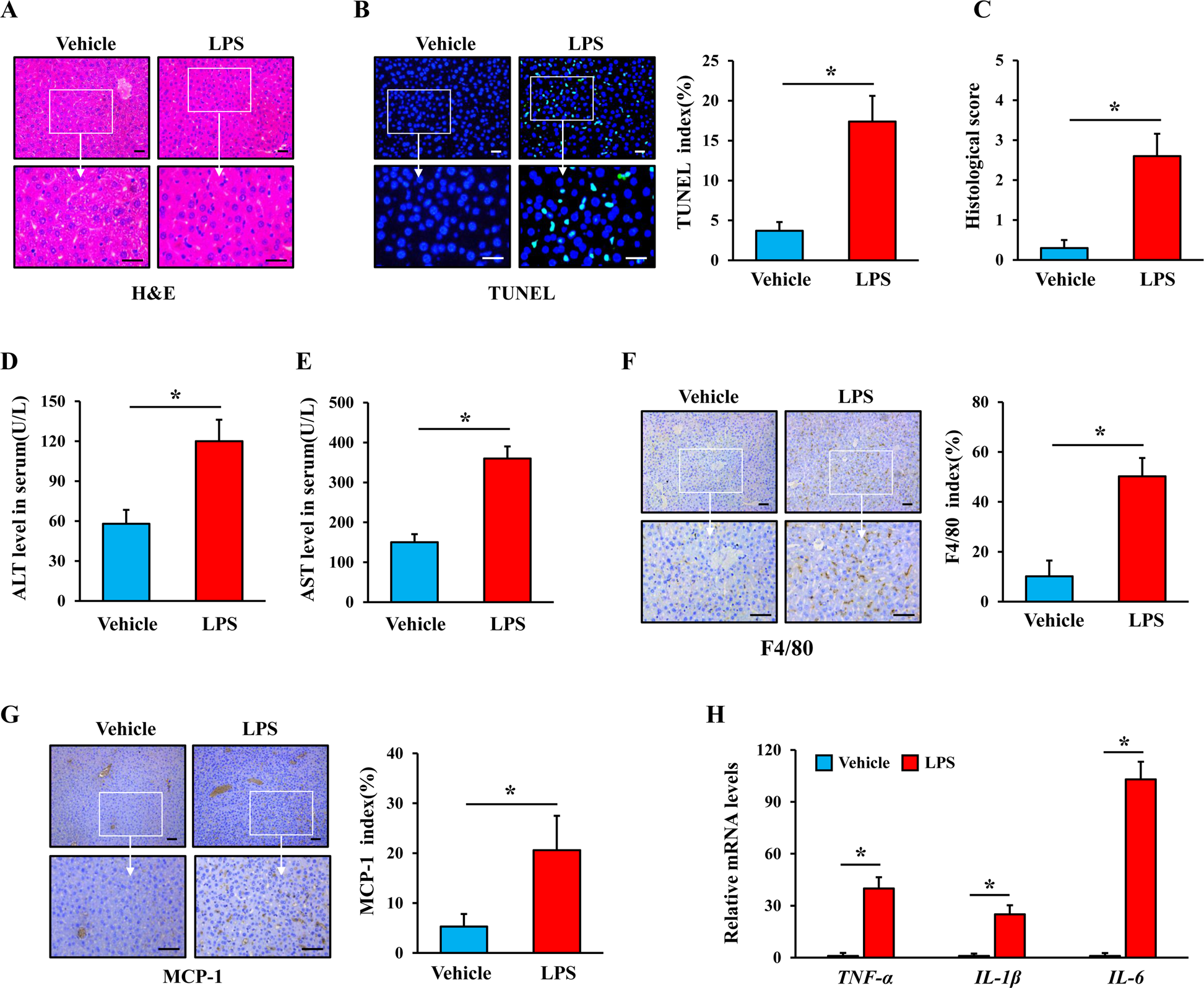
Fig. 1: LPS induced acute liver injury and hepatic macrophage infiltration.

Mice were intraperitoneally administered either physiological saline (vehicle) or a single LPS injection (5 mg/kg), and the mouse livers were harvested at 6 h. A Representative H&E staining of livers in vehicle- and LPS-induced WT mice (scale bar: 25 μm). B TUNEL staining of livers in vehicle- and LPS-induced mice (scale bar: 25 μm), and the positive TUNEL index was scored. C Liver histology scoring in vehicle- and LPS-induced mice. D, E Serum ALT and AST levels in vehicle- and LPS-induced mice. F, G F4/80 and MCP-1 staining of livers in vehicle- and LPS-induced mice (scale bar: 50 μm), and the positive F4/80 and MCP-1 indexes were scored. H TNF-α, IL-1β, and IL-6 mRNA levels in vehicle- and LPS-induced WT mouse liver tissues were analyzed by real-time PCR. All values are the mean ± SD (n = 6 in each group). *P < 0.05 by Student’s t test.