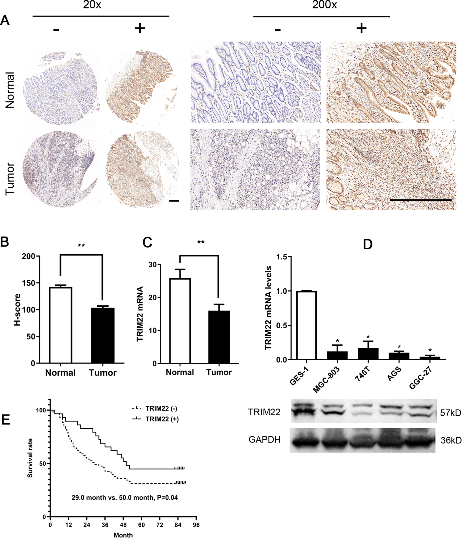
Fig. 1: TRIM22 expression is downregulated in gastric cancer tissues and cells.
From: TRIM22 inhibits the proliferation of gastric cancer cells through the Smad2 protein

A Immunohistochemical staining image of TRIM22 in gastric cancer and adjacent tissues (magnification: ×20 and ×200, scale bars = 200 μm). B H-score of TRIM22 in gastric cancer and adjacent tissues (n = 90, **P < 0.01). C Expression of TRIM22 mRNA (qPCR, **P < 0.01). D Expression of TRIM22 mRNA and protein in gastric cancer cell lines (qPCR and WB, *P < 0.01). E Kaplan–Meier survival curve analysis of TRIM22 in gastric cancer. Data are shown as mean ± SD of three independent experiments.