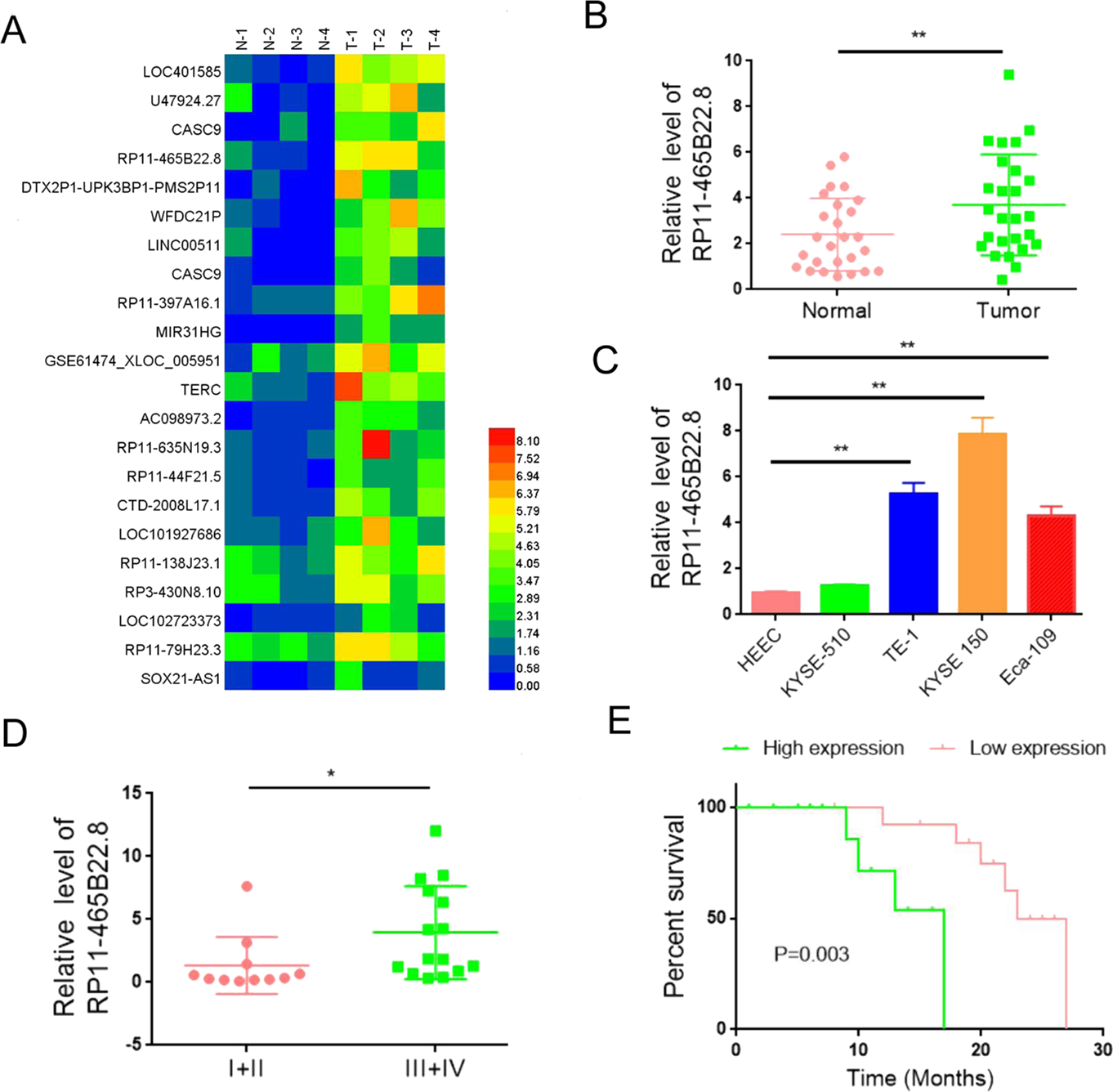
Fig. 1: LncRNA RP11-465B22.8 is upregulated in EC tissues and cells.
From: LncRNA RP11-465B22.8 triggers esophageal cancer progression by targeting miR-765/KLK4 axis

A Heatmap representing the top differently expressed lncRNAs in EC tissues (n = 4). Green shows high expression and blue shows low expression. B qRT-PCR analysis of the expression of lncRNA RP11-465B22.8 in EC tissues. C qRT-PCR analysis of the expression of lncRNA RP11-465B22.8 in EC cells. D qRT-PCR analysis of lncRNA RP11-465B22.8 in EC tumors at different states. E High lncRNA RP11-465B22.8 expression predicted poor survival of EC patients. *P < 0.05, **P < 0.01.