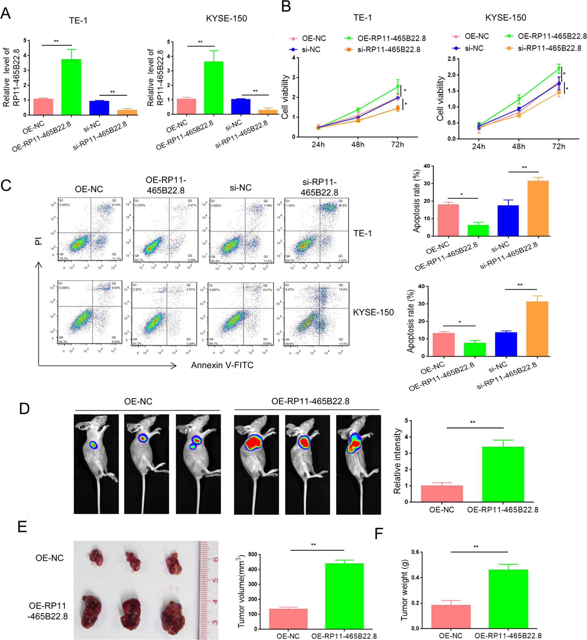
Fig. 2: LncRNA RP11-465B22.8 enhances EC tumorigenesis.
From: LncRNA RP11-465B22.8 triggers esophageal cancer progression by targeting miR-765/KLK4 axis

A qRT-PCR analysis of lncRNA RP11-465B22.8 expression in EC cells after lncRNA RP11-465B22.8 overexpression or knockdown. B CCK-8 assay analysis of the viability of EC cells after lncRNA RP11-465B22.8 transfection or silencing. C Apoptosis analysis of EC cells following lncRNA RP11-465B22.8 overexpression or depletion. D Luciferase intensity in mice after injection with TE-1 cells expressing lncRNA RP11-465B22.8 or control vector (n = 5). E Representative images of tumors isolated from mice injected with lncRNA RP11-465B22.8-overexpressed TE-1 cells or control cells (n = 5). F Tumor weight of tumors formed by TE-1 cells overexpressing lncRNA RP11-465B22.8 or control vector. *P < 0.05, **P < 0.01.