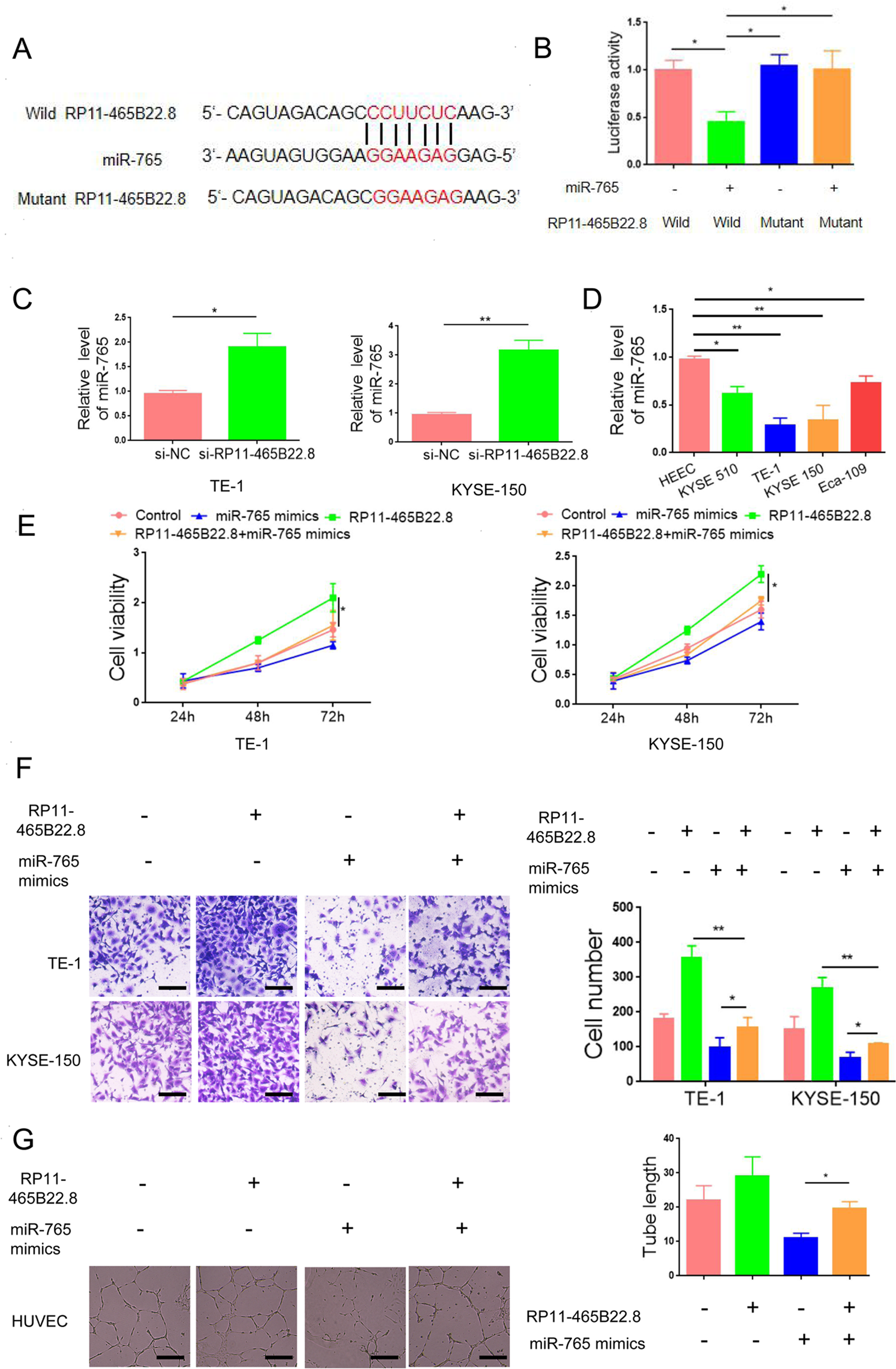
Fig. 4: LncRNA RP11-465B22.8 promotes EC cell viability and mobility by sponging miR-765.
From: LncRNA RP11-465B22.8 triggers esophageal cancer progression by targeting miR-765/KLK4 axis

A The predicted binding sites of miR-765 in lncRNA RP11-465B22.8. B Luciferase reporter assay in HEK293T cells transfected with miR-765 together with the wildtype (wild) or mutated lncRNA RP11-465B22.8 (mutant). C qRT-PCR analysis miR-765 expression in EC cells with lncRNA RP11-465B22.8 knockdown. D qRT-PCR analysis of miR-765 expression in different EC cell lines. E Transfection of miR-765 mimics abolished the enhanced effect of lncRNA RP11-465B22.8 on EC cell viability. F Transfection of miR-765 mimics abolished the enhanced effect of lncRNA RP11-465B22.8 on EC cell migration. G Transfection of miR-765 mimics abolished the promoting effect of conditioned medium from EC cells overexpressing lncRNA RP11-465B22.8 on the tube formation of HUVECs. *P < 0.05, **P < 0.01.