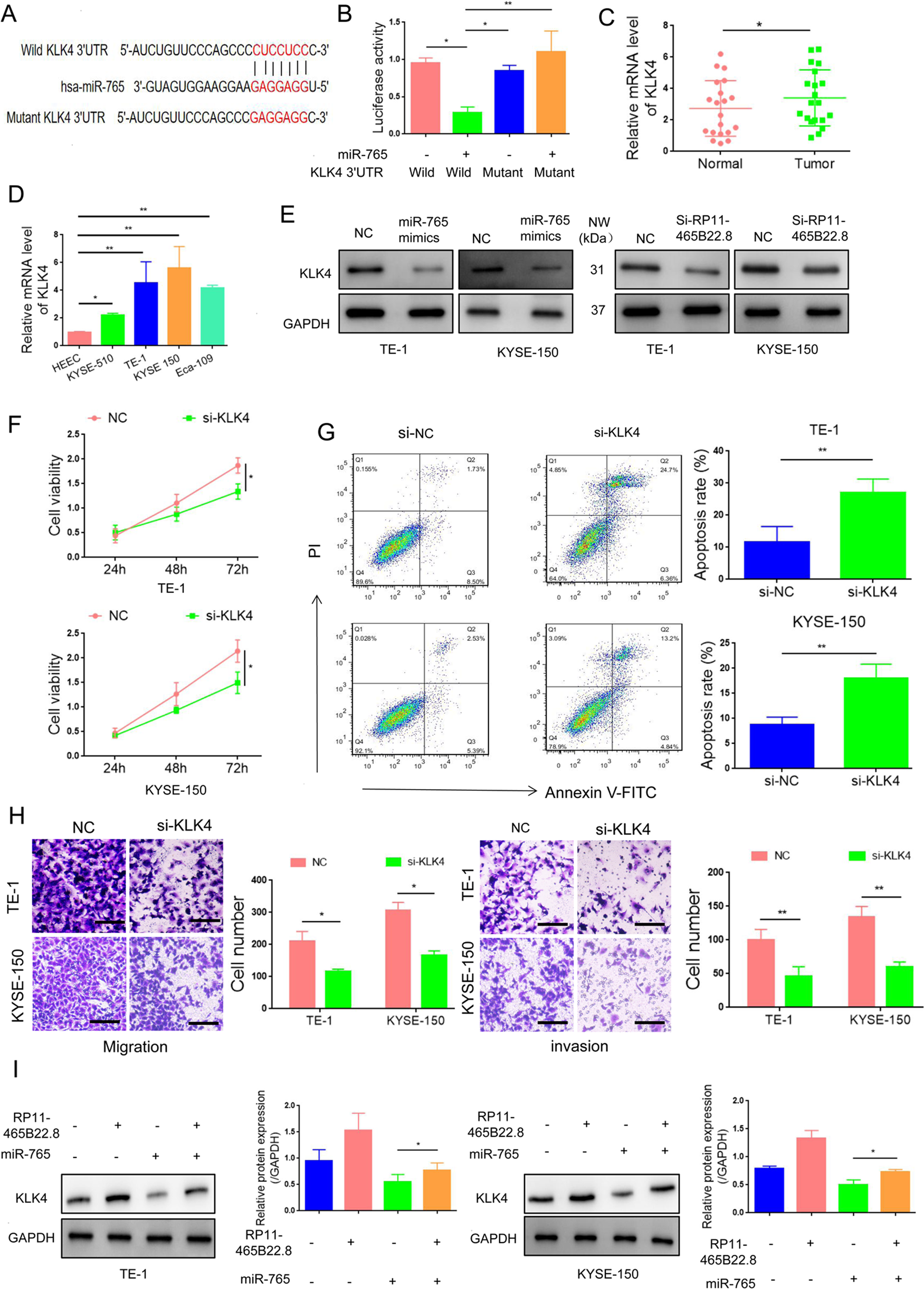
Fig. 5: LncRNA RP11-465B22.8 promotes EC cell proliferation and migration by targeting miR-765/KLK4 axis.
From: LncRNA RP11-465B22.8 triggers esophageal cancer progression by targeting miR-765/KLK4 axis

A The predicted binding sites of miR-765 in KLK4 3′UTR. B Luciferase reporter assay in HEK293T cells transfected with miR-765 together with the wildtype (wild) or mutated KLK4 3′UTR (Mutant). C, D qRT-PCR analysis of miR-765 expression in EC tissues (n = 20) and cell lines. E qRT-PCR analysis of KLK4 expression in EC cells transfected with miR-765 mimics. F qRT-PCR analysis of KLK4 expression in EC cells transfected with lncRNA RP11-465B22.8. G The cell viability of EC cells transfected with si-KLK4. H The apoptosis rate of EC cells after KLK4 silencing. I The migration ability of EC cells with KLK4 knockdown. J Transfection with miR-765 blocked the promoting effect of lncRNA RP11-465B22.8 on KLK4 expression. *P < 0.05, **P < 0.01.