Fig. 6: Exosomal lncRNA RP11-465B22.8 promotes M2 polarization.
From: LncRNA RP11-465B22.8 triggers esophageal cancer progression by targeting miR-765/KLK4 axis

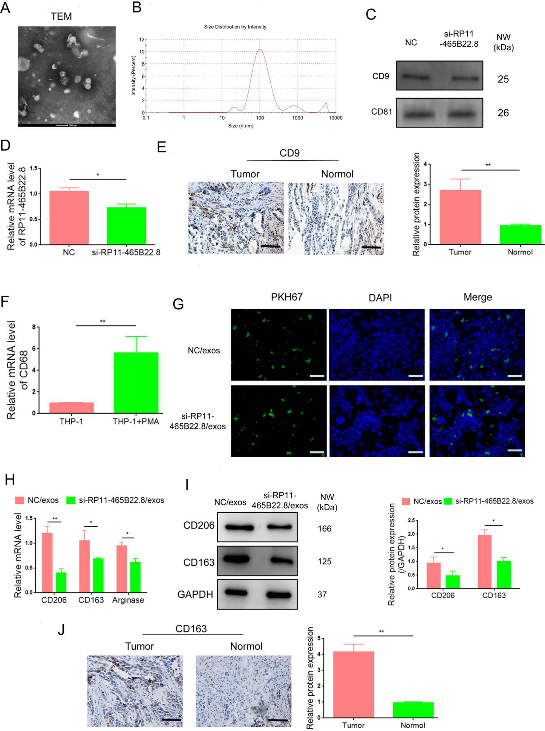
A TEM analysis of isolated exosomes from KYSE-150 cells with lncRNA RP11-465B22.8 knockdown. B The size distribution of exosomes from KYSE-150 cells with lncRNA RP11-465B22.8 silencing. C Western blot analysis of the expression of CD9 and CD61 in exosomes from lncRNA RP11-465B22.8-silenced KYSE-150 cells. D qRT-PCR analysis of lncRNA RP11-465B22.8 in exosomes from KYSE-150 cells transfected with si-P11-465B22.8. E Immunochemistry staining of CD9 expression in EC tissues. F qRT-PCR analysis of CD68 in THP-1 cells with or without PMA treatment. G Immunofluorescence staining detecting the uptake of PKH67-labeled (green) exosomes by PMA-induced macrophages. DAPI was used to stain the nucleus. H qRT-PCR of the mRNA expression of CD206, CD163, and Arginase in PMA-treated THP-1 cells. I Western blot analysis of the protein expression of CD206, CD163 in PMA-treated THP-1 cells. J Immunochemistry staining of CD163 expression in EC tissues. *P < 0.05, **P < 0.01.