Fig. 7: Exosomal lncRNA RP11-465B22.8 triggers M2 macrophage-mediated mobility in EC cells.
From: LncRNA RP11-465B22.8 triggers esophageal cancer progression by targeting miR-765/KLK4 axis

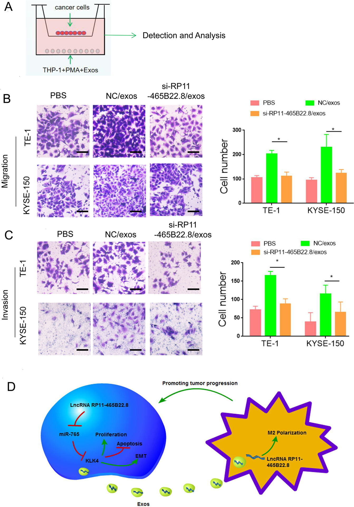
A Schematic image indicating the coculture/migration system for macrophage migration analysis. B, C The migration and invasion abilities of PMA-induced macrophages after treatment with exosomes from KYSE-150 cells transfected with si-RP11-465B22.8 (si-RP11-465B22.8/exos) or control siRNA (NC/exos). D Schematic illustration of the mechanism by which lncRNA RP11-465B22.8 promotes EC progression. In EC cells, lncRNA RP11-465B22.8 elevates KLK4 expression by sponging miR-765, thus facilitating EC cell proliferation and migration. In addition, exosomal RP11-465B22.8 derived from EC cells promotes M2 polarization of macrophages, which further enhances EC progression.