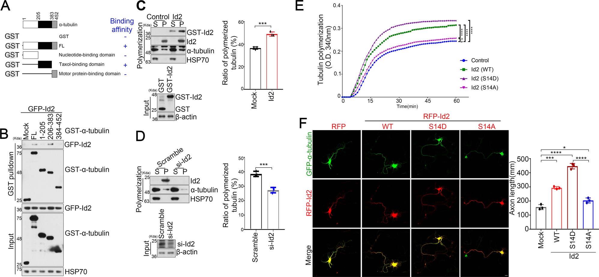
Fig. 2: Id2 promoted α-tubulin incorporation into polymers and microtubule stabilization.

A, B HEK293T cells were co-transfected with GFP–Id2 and mammalian GST–α-tubulin fragments (A). Cell lysates were subjected to GST pull-down analysis. C, D Cells were transfected with GST–Id2 (C) or si-Id2 (D), respectively, and lysates (pellets containing insoluble polymerized tubulin and supernatants containing soluble tubulin dimer) were subjected to in vitro tubulin polymerization assays. Densitometry analysis shows the percent ratio of polymerized tubulin (right). E Tubulin proteins (>99% purity) were suspended in reaction buffer in the presence of purified GST–Id2 plasmids. The MT polymerization was measured absorbance at 340 nm. F Cultured neurons were co-transfected with GFP–α-tubulin and RFP–Id2 WT, S14A, S14D, or vector control on DIV 3 and fixed on DIV 5. Quantification of axon length measurements from three independent experiments is shown on the right panel. Scale bar, 20 μm. p > 0.05, *p < 0.05, ***p < 0.0005, ****p < 0.0001. All values are mean ± SEM and the representative images shown are from at least three independent experiments.