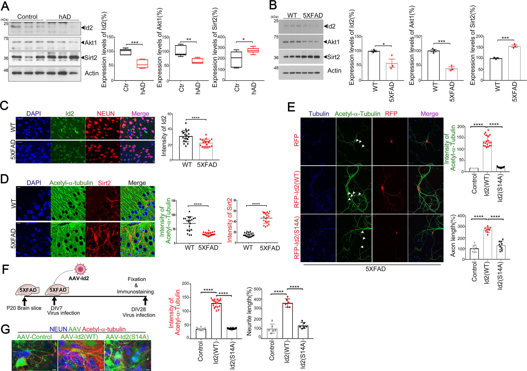
Fig. 6: Id2 enhances α-tubulin acetylation in the brain of Alzheimer’s disease (AD) model.

A, B Protein levels in postmortem brain samples from AD patients and age-matched control (each n = 3) (A) and 5X-FAD and age-matched WT mice (each n = 3) (B) were determined by immunoblotting against anti-Id2, Akt1, Sirt2, and Tubulin antibodies. C, D The paraffin-embedded sections from the hippocampus of WT or 5X-FAD mice were immunostained with anti-NEUN (red) or anti-Id2 (green) (C) and with anti-Sirt2 (red) or anti-acetyl-α-tubulin (green) (D) antibodies, and DAPI (blue), respectively. Quantification of immunoreactivity for Id2 (C) or acetyl-α-tubulin and Sirt2 (D) is shown right (mean ± SEM of 12–18 sections from n = 4 mice per group). Scale bar 20 μm (C) and 10 μm (D). E Hippocampal neurons from 5X-FAD or WT mice were transfected with RFP-Id2-WT or S14A at DIV 14. Immunostaining was performed with anti-acetyl-α-tubulin (green) and Tubulin (blue). Scale bar 20 μm. Quantification of fluorescence intensity and axon length from more than three independent experiments is shown at the right. F, G 5X-FAD brain (P20) slice cultures were performed and maintained for 28 days. The slices were infected with AAV2-Id2 WT, S14A, or control at DIV 7 and maintained for an additional 20 days. Immunostaining was conducted with anti-acetyl-α-tubulin (red) and anti-NEUN (blue). Scale bar 5 μm. *p < 0.05, **p < 0.005, ***p < 0.0005, ****p < 0.0001 versus indicated. All values are mean ± SEM and the representative images shown are from at least three independent experiments.