Fig. 2: The expression of ERRFI1 is positively correlated with prognosis in HCC.
From: ERRFI1 induces apoptosis of hepatocellular carcinoma cells in response to tryptophan deficiency

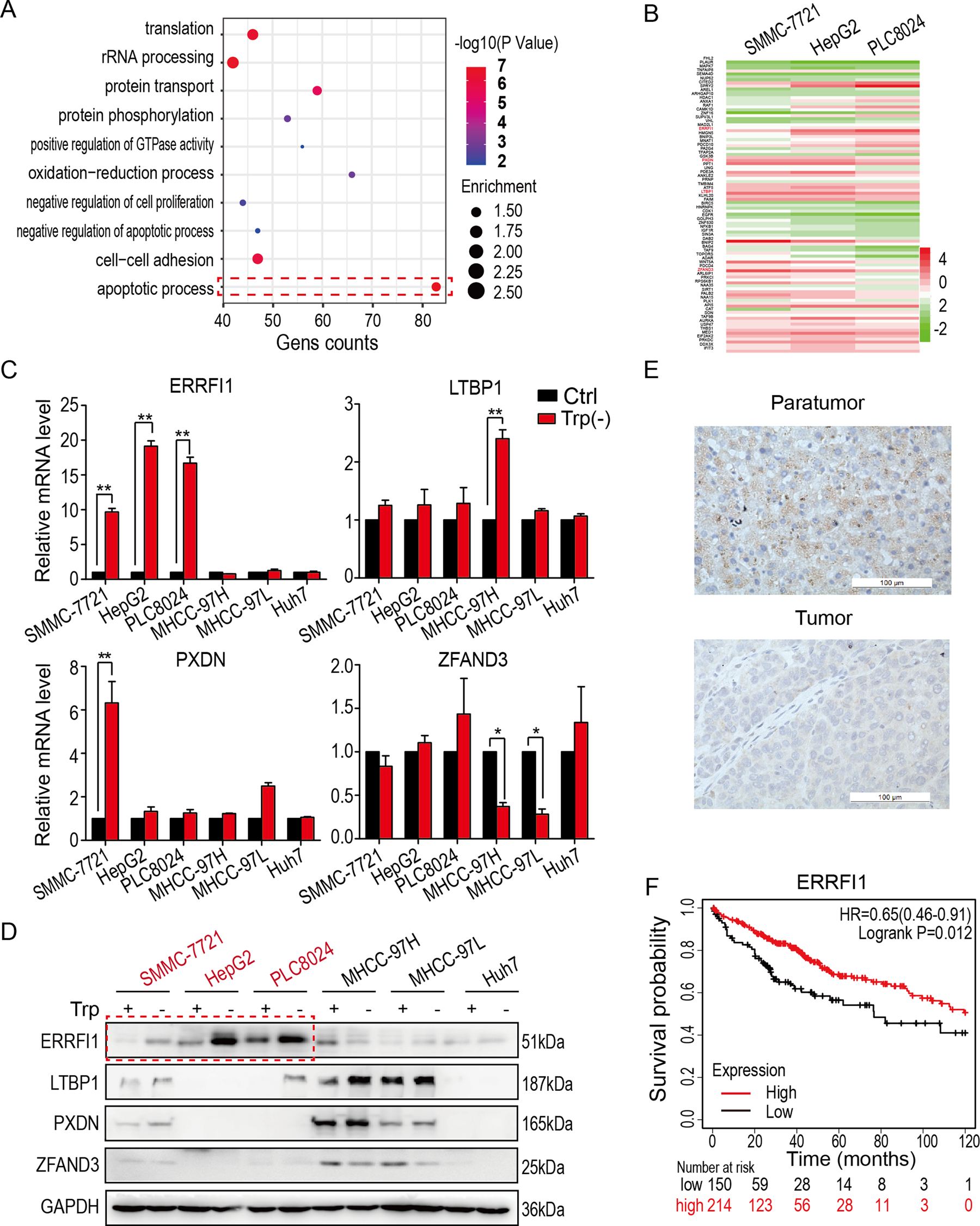
A Gene Ontology (GO) analysis on the commonly upregulated genes in three sensitive HCC cells (SMMC-7721, HepG2, and PLC8024) in response to tryptophan deficiency. B The mRNA expression heatmap of genes involved in apoptosis signaling in response to tryptophan deficiency. C, D. Expression detection of candidate genes including ERRFI1, LTBP1, PXDN, and ZFAND3 by qPCR and western blot in HCC cells with or without tryptophan supplementation. **P < 0.01; *P < 0.05. E Immunohistochemistry analysis of ERRFI1 on clinical HCC samples. The paratumor tissue was considered as a control. Scale bar = 100 µm. F Kaplan–Meier analysis on ERRFI1 expression with overall survival of HCC patients.