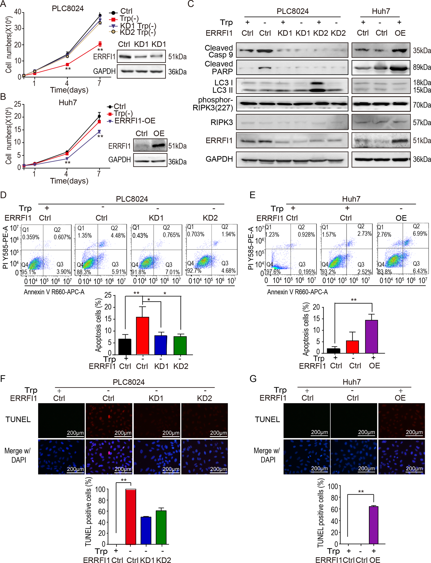
Fig. 3: ERRFI1 mediates tryptophan deficiency-suppressed HCC cells growth.
From: ERRFI1 induces apoptosis of hepatocellular carcinoma cells in response to tryptophan deficiency

A The effect of ERRFI1 knockdown on cell growth in sensitive PLC8024 cells by cytometry assay and western blot (**P < 0.01; *P < 0.05). B The effect of ERRFI1 overexpression on cell growth in resistant Huh7 cells by cytometry assay and western blot (**P < 0.01; *P < 0.05). C Detection of apoptosis markers in the sensitive PLC8024 cells depleted of ERRFI1 or in the resistant Huh7 cells overexpressing ERRFI1 with or without tryptophan supplementation by western blot. D, E The apoptosis assessment by flow cytometry assay in the ERRFI1 knockdown PLC8024 cells and the ERRFI1 overexpressed Huh7 cells with or without tryptophan supplementation. F, G The apoptosis assessment by TUNEL assay in the ERRFI1 knockdown PLC8024 cells and the ERRFI1 overexpressed Huh7 cells with or without tryptophan supplementation. Scale bar = 200 µm.