Fig. 4: ERRFI1 interacts with PDCD2 to induce apoptosis on HCC cells.
From: ERRFI1 induces apoptosis of hepatocellular carcinoma cells in response to tryptophan deficiency

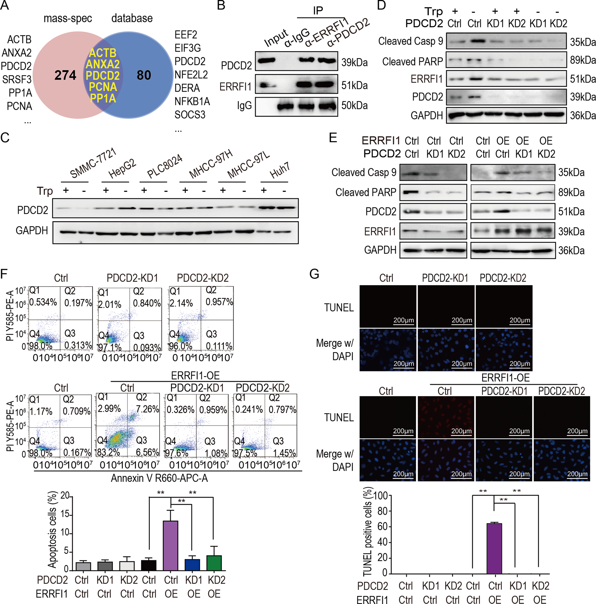
A The mass-spectrometry identified protein overlapped with the ERRFI1 binding proteins from the online database. B PDCD2 detection following co-immunoprecipitation of ERRFI1. C PDCD2 protein detection in HCC cells with or without tryptophan supplementation. D Detection of apoptosis markers in the sensitive PLC8024 cells depleted of PDCD2 with or without tryptophan supplementation. E Detection of apoptosis markers in the resistant Huh7 cells depleted of PDCD2 or overexpressing ERFFI1. F, G The apoptosis assessment by flow cytometry and TUNEL assay in Huh7 cells depleted of PDCD2 or overexpressing ERFFI1.Scale bar = 200 µm.