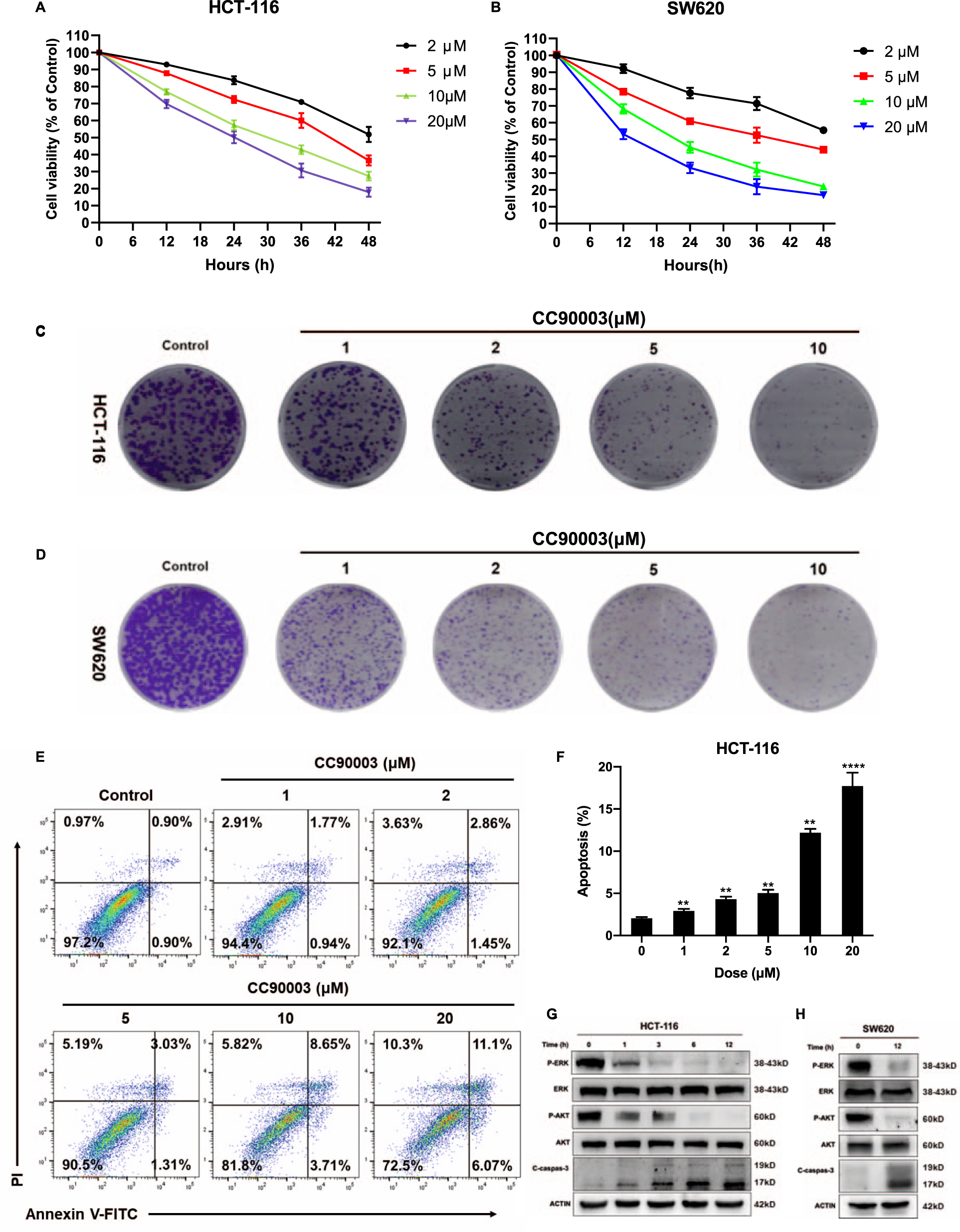
Fig. 1: CC90003 affected cell death.
From: Targeting ERK induced cell death and p53/ROS-dependent protective autophagy in colorectal cancer

A, B HCT-116 and SW620 cells were cultured at various does of CC90003 for 12, 24, 36, and 48 h, and then the cell viability was detected by the CCK-8 assay. C, D Clone Formation Images of HCT-116 and SW620 cells treated with different dose of CC90003 for 14 days. E, F Flow Cytometry was performed to detect cell apoptosis after treating with dose gradient of CC90003. Annexin-V-positive cells were defined as apoptosis. G, H HCT-116 cells were treated with 10 μM CC90003 for 1, 3, 6, and 12 h, and SW620 cells were treated for 12 h. Western blotting was used to detect the level of ERK, p-ERK, AKT, p-AKT, C-caspase-3, and ACTIN.