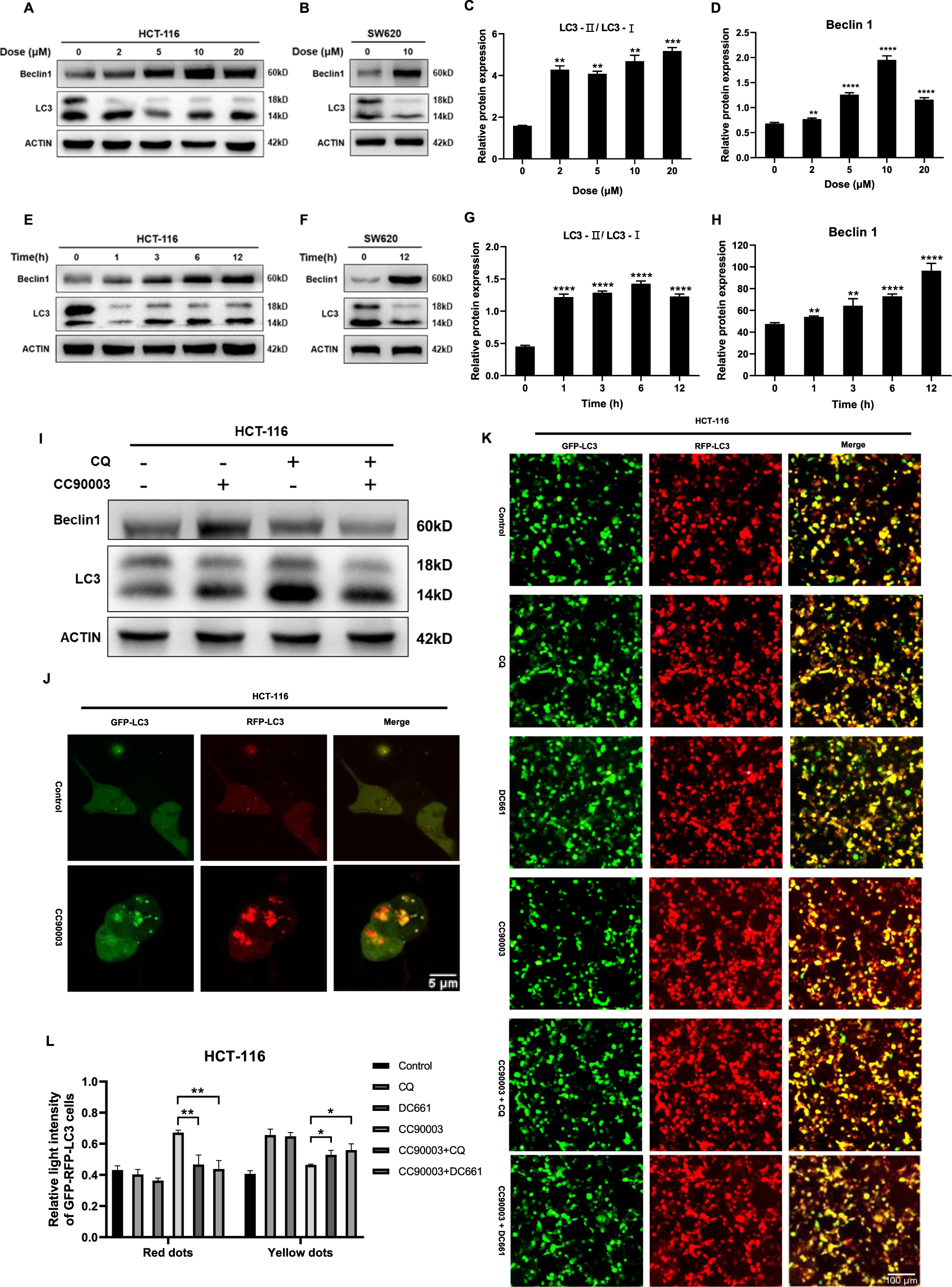
Fig. 2: CC90003 induced autophagy in CRC cells.
From: Targeting ERK induced cell death and p53/ROS-dependent protective autophagy in colorectal cancer

A–D Beclin1, LC3, and ACTIN proteins were detected by western blotting. HCT-116 cells were treated with various dose of CC90003 for 24 h, and SW620 cells were treated with 10 μM CC90003 for 24 h. E–H Beclin1, LC3, and ACTIN proteins were detected by western blotting. HCT-116 cells were treated with 10 μM CC90003 for different hours, and SW620 cells were treated for 12 h. I Western blotting was used to detect the level of Beclin1 and LC3 after 24 h of treatment with CC90003 (10 μM), CQ (20 μM), or their combination. J The HCT-116 cells stably expressing the GFP-RFP-LC3 fusion protein were treated with CC90003, and were observed with a confocal microscope (2000 times magnification). K, L HCT-116 cells stably expressing GFP-RFP-LC3 fusion protein were treat with DMSO, CQ (20 μM), DC661 (1 μM), CC90003 (10 μM), CC90003 + CQ, CC90003 + DC661. The results were observed with a fluorescence microscope and we quantified relative light intensity with ImageJ software.