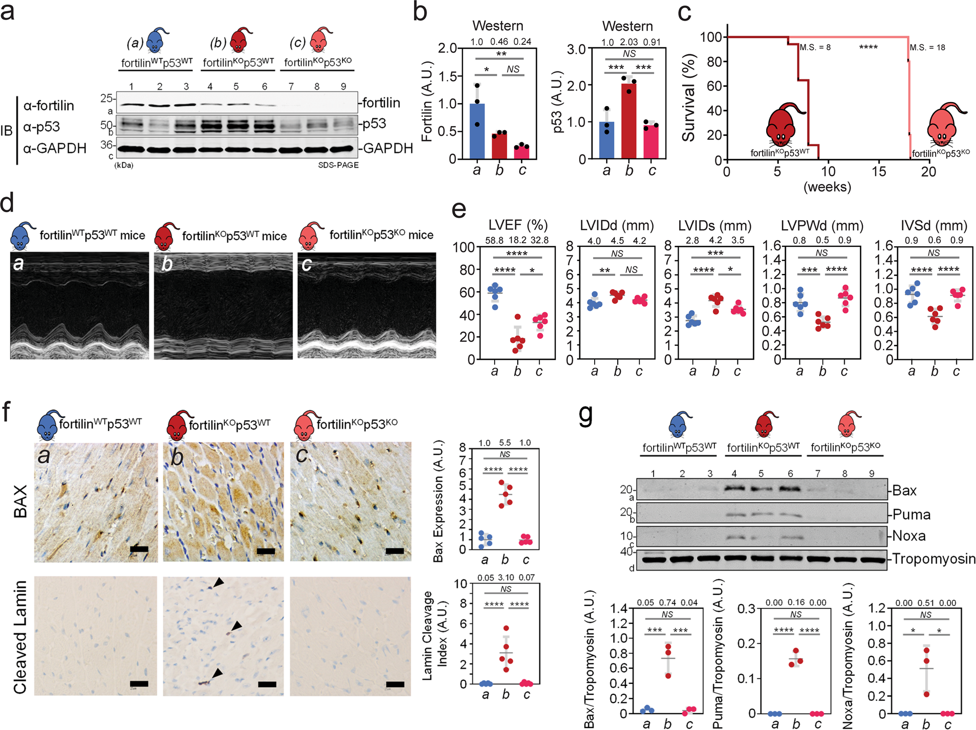
Fig. 3: Lack of p53 partially rescued the premature death of fortilinKO-heart mice.
From: Fortilin inhibits p53, halts cardiomyocyte apoptosis, and protects the heart against heart failure

a, b Western blot analyses show that fortilin protein levels were significantly lower in fortilinKOp53WT and fortilinKOp53KO mice than in fortilinWTp53WT mice. p53 protein levels were significantly lower in fortilinKOp53KO mice than in fortilinKOp53WT mice. c The lack of p53 in the heart of fortilinKO-heart mice increased the M.S. from 8 to 18 weeks. d, e Echocardiography revealed that the hearts of fortilinKOp53KO mice had better overall heart function than those of fortilinKOp53WT mice, as evidenced by greater LVEF, less LVIDs (less cavity dilatation), and greater IVSd and LVPWd (less wall thinning). f Immunohistochemistry showed that the lack of p53 drastically reduced the expression levels of both BAX and cleaved lamin, an apoptosis marker. g Western blot analyses showed that the expression levels of BAX, PUMA, and NOXA were significantly decreased when p53 was deleted from fortilin-deficient hearts. a fortilinWTp53WT mice (αMHC-Cre−/−fortilinflox/floxp53flox/flox mice), b fortilinKOp53WT mice (αMHC-Cre+/+fortilinflox/floxp53WT/WT mice), c fortilinKOp53KO mice (αMHC-Cre+/+fortilinflox/floxp53flox/flox mice), IB immunoblot, α-fortilin anti-fortilin antibody, GAPDH glyceraldehyde 3-phosphate dehydrogenase, A.U. arbitrary unit, M.S. median survival, LVEF left ventricular (LV) ejection fraction, LVIDs LV internal diameters in systole, LVIDd LV internal diameters in diastole, LVPWd LV posterior wall thickness in diastole, IVSd interventricular septum thickness in diastole. Scale bar = 200 µm; Error bars, means ± SD, statistical analyses performed using ANOVA with Fisher’s multiple comparison except for the survival assay, for which the Log-Rank (Mantel–Cox) test was used: NS not statistically significant; *P < 0.05; **P < 0.01; ***P < 0.005, ****P < 0.001 (see also Figs. S2 and S3).