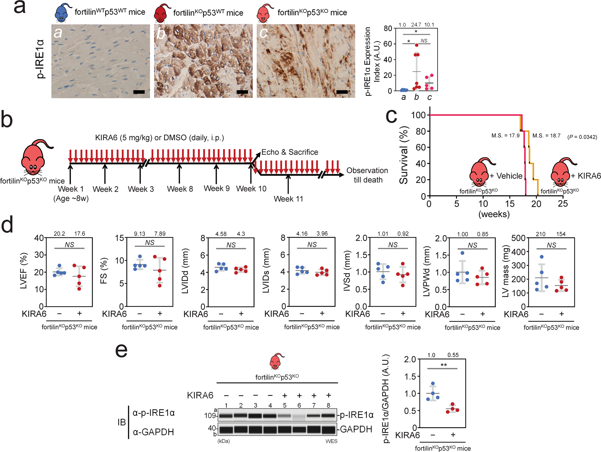
Fig. 4: Inhibition of the IRE1α pathway by KIRA6 improved the survival of fortilinKOp53KO mice.
From: Fortilin inhibits p53, halts cardiomyocyte apoptosis, and protects the heart against heart failure

a Activation of the endoplasmic reticulum (ER) stress pathway, as evidenced by phosphorylation of IRE1α, occurred in the hearts of fortilinKOp53WT mice. Its activation was not fully reversed by the deletion of p53 in fortilinKOp53KO mice. b Experimental scheme. Five study and five control mice were weighed, underwent echocardiography, and were sacrificed at week 10 of treatment; the rest of the mice (N = 5 each) were observed until their deaths. c KIRA6 treatment allowed fortilinKOp53KO mice to live significantly longer than did vehicle treatment. d Echocardiography showed no significant difference between fortilinKOp53KO mice treated with either KIRA6 or vehicle. e KIRA6 treatment led to less phosphorylation and activation of IRE1α compared with vehicle treatment. a fortilinWTp53WT mice (αMHC-Cre−/−fortilinflox/floxp53flox/flox mice), b fortilinKOp53WT mice (αMHC-Cre+/+fortilinflox/floxp53WT/WT mice), c fortilinKOp53KO mice (αMHC-Cre+/+fortilinflox/floxp53flox/flox mice), p-IRE1α phosphorylated inositol-requiring enzyme 1 alpha, A.U. arbitrary unit, KIRA6 IRE1α Kinase Inhibiting RNase Attenuator 6, DMSO dimethyl sulfoxide used as vehicle, i.p. intraperitoneal injection, M.S. median survival, LVEF left ventricular (LV) ejection fraction, FS fractional shortening, LVIDd LV internal diameters in diastole, LVIDs LV internal diameters in systole, IVSd interventricular septum thickness in diastole; LVPWd LV posterior wall thickness in diastole, IB immunoblot, α-p-IRE1α anti-phosphorylated IRE1α antibody, GAPDH glyceraldehyde 3-phosphate dehydrogenase, WES an automated capillary-based quantitative Western blot system without total protein evaluation capability; Scale bar = 200 µm; Error bars, means ± SD, statistical analyses performed using Student’s two-sample t-test, except for the survival assay, for which the Log-Rank (Mantel–Cox) test was used: NS not statistically significant, *P < 0.05; **P < 0.01 (see also Fig. S4).