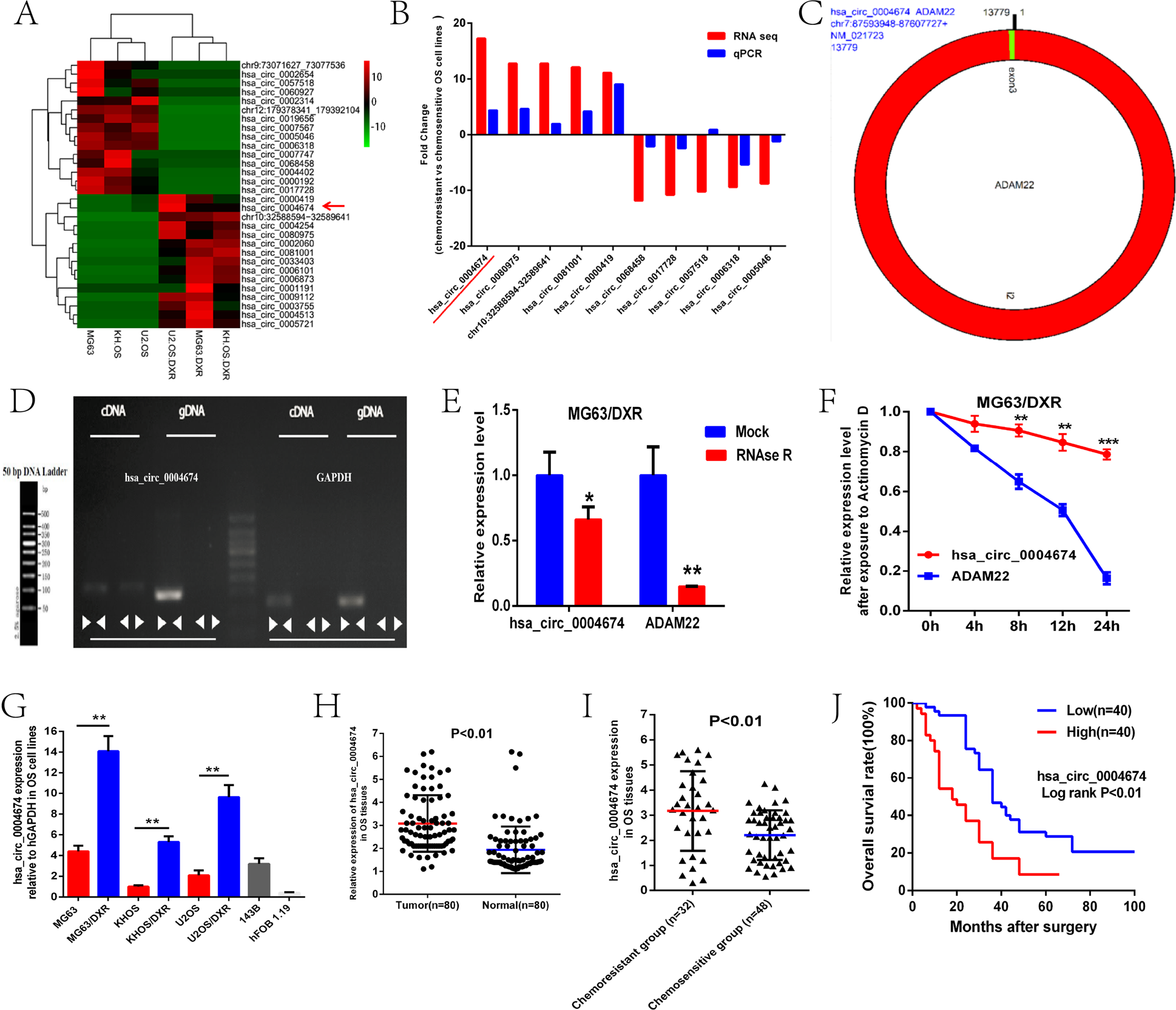
Fig. 1: A novel doxorubicin-induced circRNA, circ_0004674, was upregulated in chemoresistant OS tissues and cell lines and correlated with poor prognosis.

A Heat map showing the top 15 upregulated and downregulated differentially expressed circRNAs screened by RNA sequencing in three paired chemoresistant and chemosensitive OS cell lines. Of them, hsa_circ_0004674 was the most upregulated circRNA with a 17-fold change in the chemoresistant OS cell lines compared to the control. B Ten circRNAs (five upregulated and five downregulated) were randomly selected and validated by qRT-PCR. Nine of them, including circ_0004674, were consistent with those of RNA sequencing. C CircBase and circPrimer showed that circ_0004674 was derived from intron-exonic back splicing of its homologous ADAM22 gene. D Divergent and convergent primers were designed to amplify circ_0004674. Gel electrophoresis showed that divergent primers could produce circ_0004674 in cDNA but not in gDNA. E, F RNase R and actinomycin D treatment had no significant impact on the stability of circ_0004674 but had significant impact on the stability of linear ADAM22. G Circ_0004674 was significantly upregulated in the three chemoresistant OS cell lines, another OS cell line,143B compared to and the normal osteoblast cell line, hFOB1.19. H Circ_0004674 was significantly upregulated in OS tissues than that of paracancerous tissues (3.1 ± 1.2 vs. 1.8 ± 0.8). I Circ_0004674 expression was higher in the chemoresistant group than that in the chemosensitive group (3.2 ± 1.5 vs. 2.3 ± 1.1). J OS patients with higher expressions of circ_0004674 had less survival time than those with lower expression(20.2 ± 2.8 vs. 36.4 ± 3.6 months). *P < 0.05, **P < 0.01.