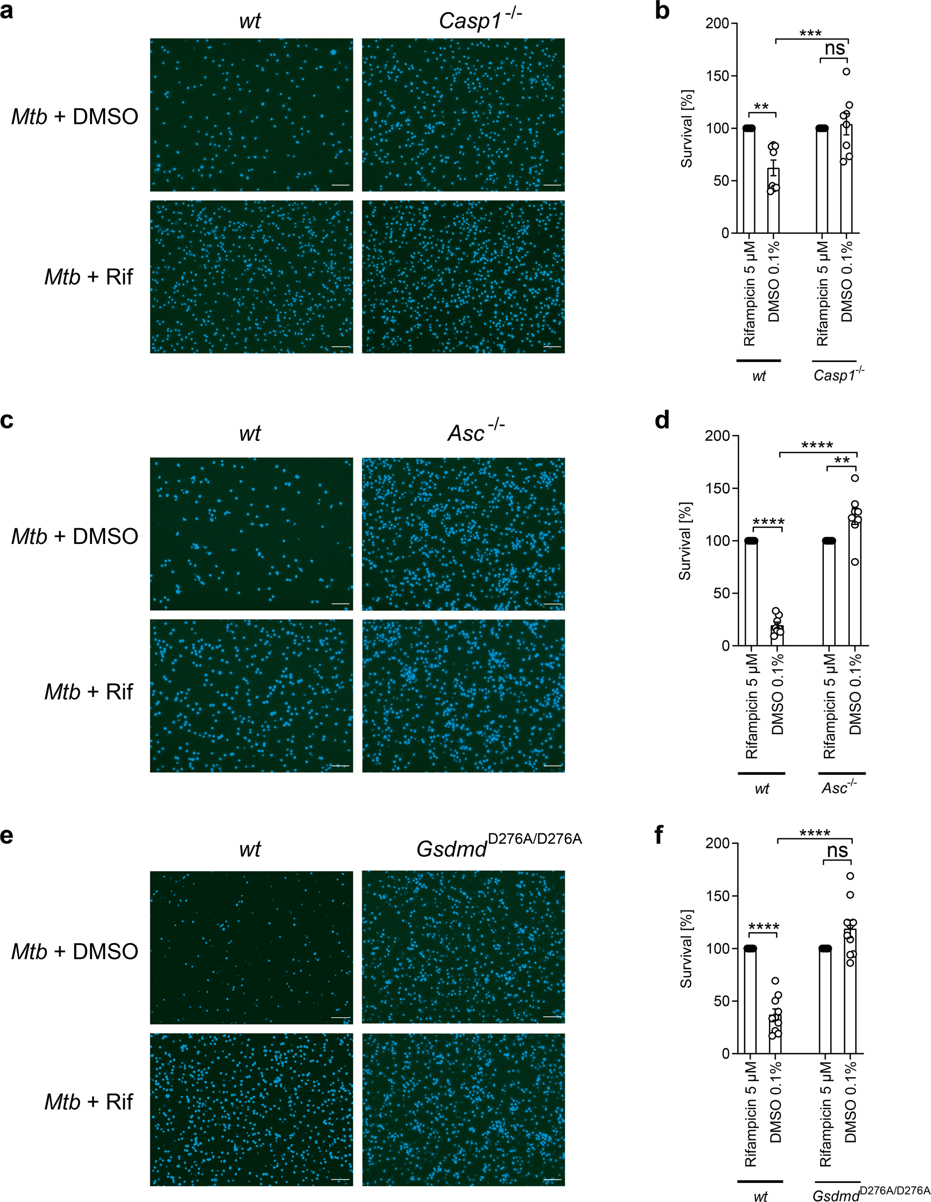
Fig. 4: Mtb infection induces caspase-1 activation.

Survival of BMDM isolated from wild-type (wt) and a, b caspase-1 knockout (Casp1−/−) mice (n = 8), c, d apoptosis-associated speck-like protein containing a CARD knockout (Asc−/−) mice (n = 8) or e, f gasdermin D (GsdmdD276A) mice (n = 10) infected with Mtb (MOI 3) was determined 48 h post infection using DAPI staining (scale bar: 100 μm). Data from two experiments with multiple replicates are shown in a–f. Results are expressed as mean ± SEM. Analysis was done using one-way ANOVA with Bonferroni post-test (ns, not significant; **p ≤ 0.01; ***p ≤ 0.001; ****p ≤ 0.0001).