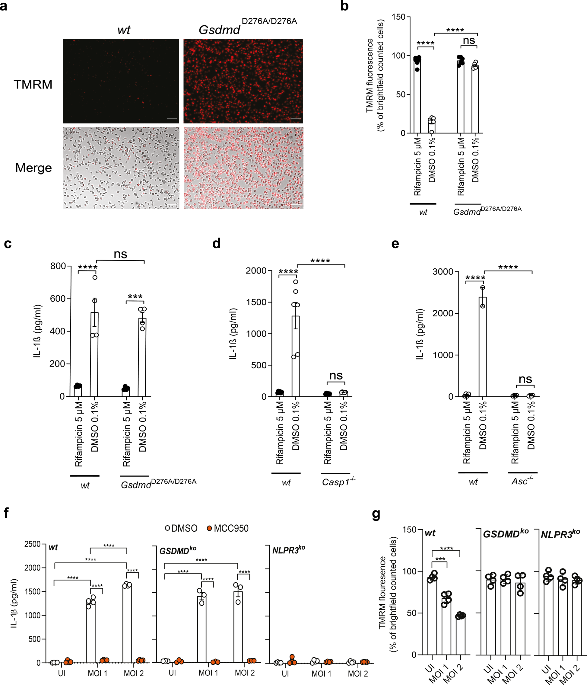
Fig. 5: GSDMD is important for mitochondrial integrity but not IL-1β secretion.

a Representative images and b quantification of TMRM in Mtb-infected GsdmdD276A BMDM 24 h post infection (scale bar: 100 μm; n = 6). Data from at least two experiments with multiple replicates are shown. Results are expressed as mean ± SEM. Analysis was done using one-way ANOVA with Bonferroni post-test (ns, not significant; ***p ≤ 0.001; ****p ≤ 0.0001). Quantification of IL-1β concentration (pg/ml) in the supernatant of c GsdmdD276A (n = 4), d casp1−/− (n = 6), and e Asc−/− (n = 4) BMDMs 24 h post infection. f IL-1β concentration (pg/ml) from THP-1 cells (n = 4 for wt, GSDMDko, and NLPR3ko THP-1 cells), which were infected with Mtb for 24 h (MOI as indicated). Before infection, cells were treated for 2 h with DMSO (0.1%, white circle) or MCC950 (10 µM, orange circle). g TMRM quantification from THP-1 cells (n = 4 for wt, n = 3 for GSDMDko, and n = 4 for NLPR3ko THP-1 cells), which were infected with Mtb for 24 h (MOI as indicated).