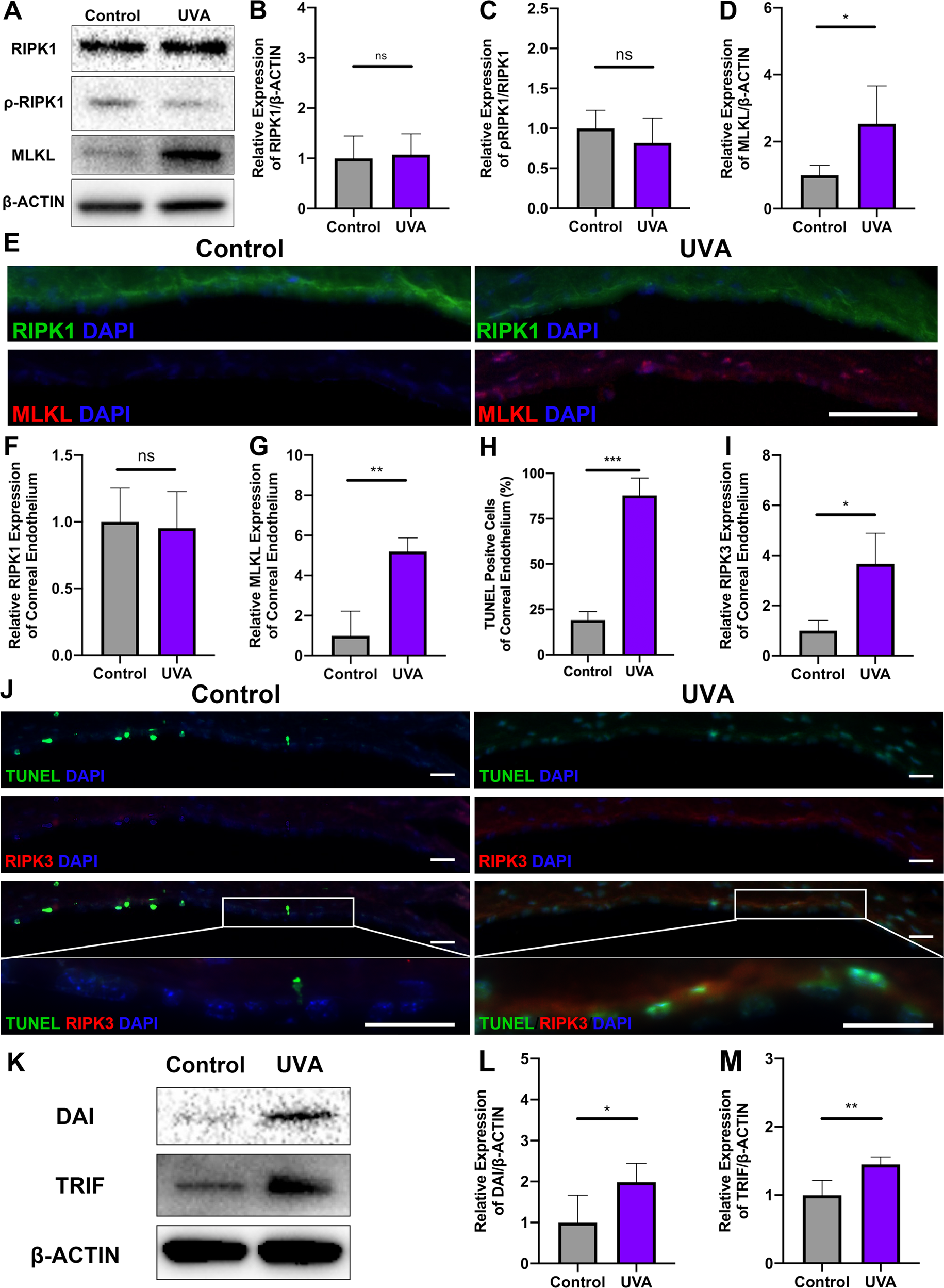
Fig. 2: High-dose UVA induced necroptosis, which is not related to RIPK1 in mouse CE.

A–D Western blot analysis of RIPK1, ρ-RIPK1, and MLKL in mouse CE. n = 4 per group. E Representative immunofluorescence images of RIPK1 (Green), MLKL (Red), and DAPI (Blue) localization in mouse CE with control and UVA irradiation (Scale Bar: 50 μm). F, G The fluorescence intensity of RIPK1 and MLKL under UVA irradiation was compared based on the control group (n = 3 per group). H–J TUNEL (Green) and RIPK3 (Red) co-staining after UVA irradiation (Scale Bar: 10 μm). Necroptotic was analyzed by measuring the TUNEL-positive cells (%) and the fluorescence intensity of RIPK3 in mouse CE (n = 6 per group). K–M Western blot analysis of DAI and TRIF in mouse CE (n = 4 per group). Statistical significance was analyzed with the unpaired Student’s t-test. **P < 0.01, ***P < 0.001, ****P < 0.0001. All values are expressed as mean ± SD.