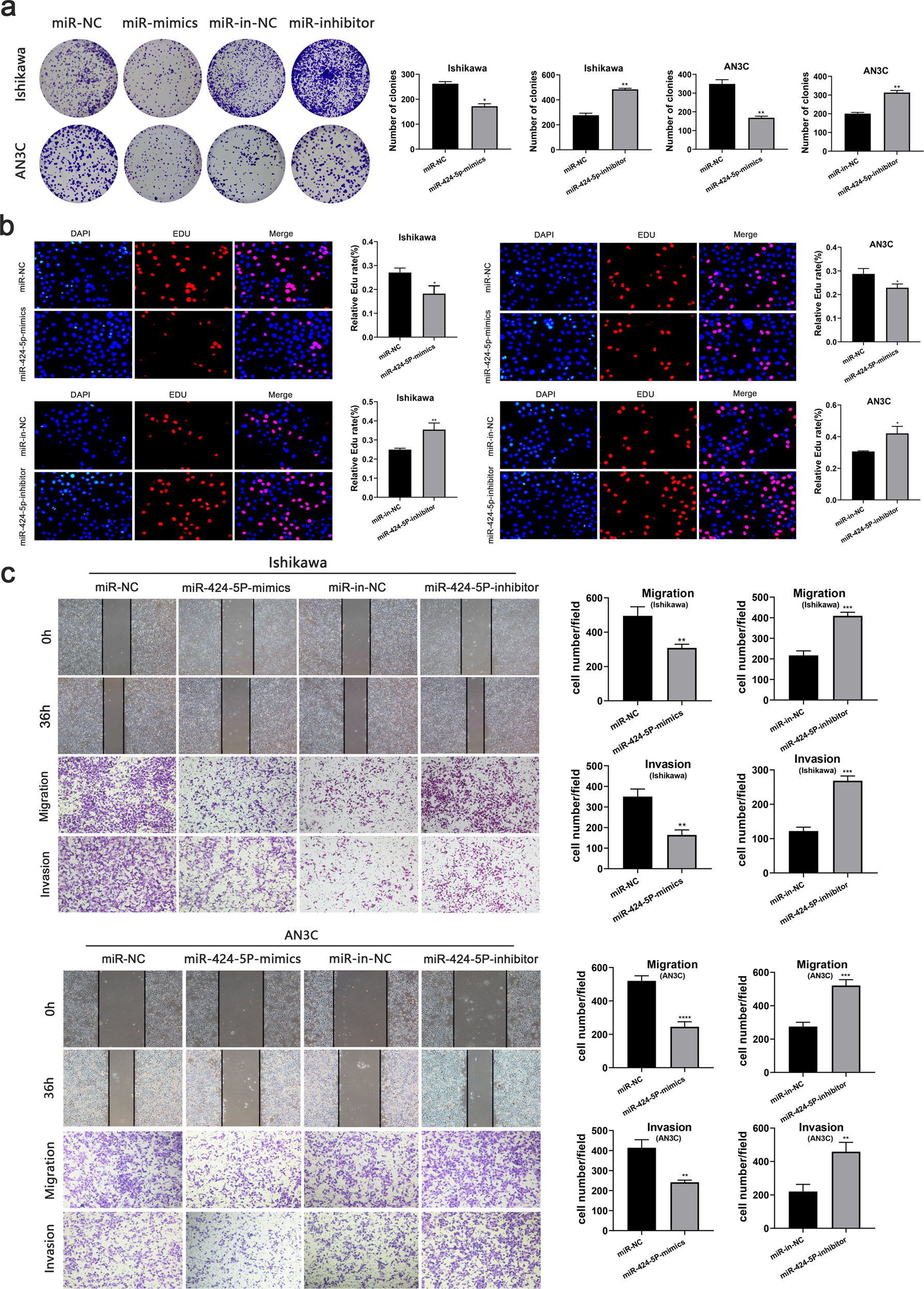
Fig. 7: miR-424-5p is downregulated in UCEC and plays a tumor-suppressive role.
From: SPTBN2 regulated by miR-424-5p promotes endometrial cancer progression via CLDN4/PI3K/AKT axis

a, b The effect of miR-424-5p on proliferation was detected by colony formation and Edu assays in UCEC cells. c Wound healing and Transwell assays were performed to show that miR-424-5p overexpression inhibited the migrated cells, whereas miR-424-5p depletion increased the cell movement in UCEC cells. (*p < 0.05, **p < 0.01, ***p < 0.001, ****p < 0.0001. The data expressed as the mean ± SD).