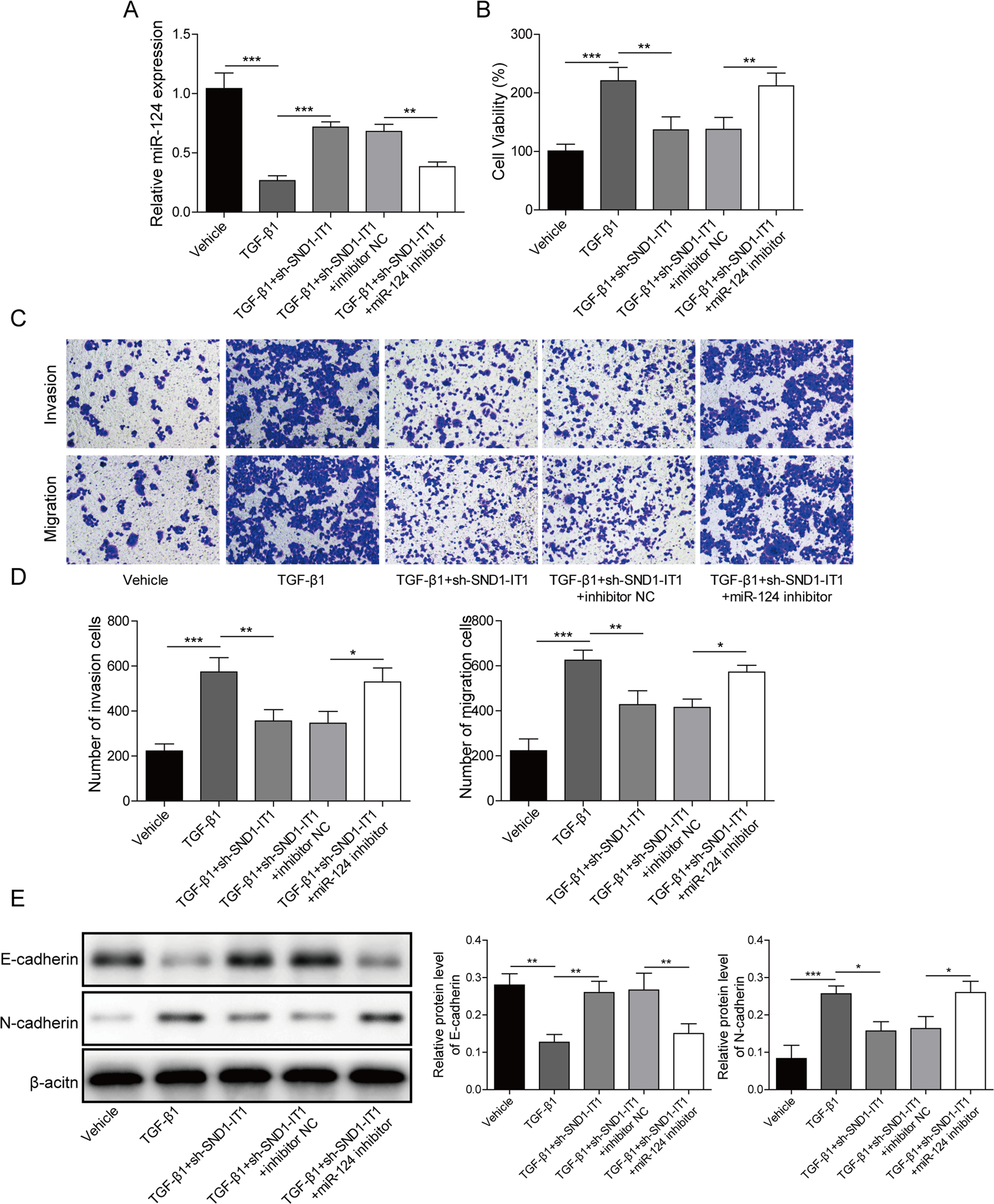
Fig. 6: LncRNA SND1-IT1 sponging miR-124 was involved in TGF-β1-stimulated EMT in GC.

A The expression level of miR-124 was determined by RT-qPCR in TGF-β1-stimulated HGC-27 cells with sh-SND1-IT1 and miR-124 inhibitor. B CCK-8 assays were performed to examine the viability in TGF-β1-stimulated HGC-27 cells with sh-SND1-IT1 and miR-124 inhibitor. C Representative photomicrographs of TGF-β1-stimulated HGC-27 cells migrating or invading from upper transwell chambers into bottom ones upon treatment with sh-SND1-IT1 and miR-124 inhibitor. D Quantitative analysis of TGF-β1-stimulated HGC-27 cells migrating or invading from upper transwell chambers into bottom ones upon treatment with sh-SND1-IT1 and miR-124 inhibitor. E Representative immunoblots and quantitative analysis of E-cadherin and N-cadherin in TGF-β1-stimulated HGC-27 cells treated with sh-SND1-IT1 and miR-124 inhibitor. The results were normalized to the β-actin expression. Values are expressed as mean ± SD from three technical repeats. *P < 0.05, **P < 0.01, ***P < 0.001.