Fig. 1: Mitochondria abnormalities in AD-iNSCs.
From: Accumulation of APP-CTF induces mitophagy dysfunction in the iNSCs model of Alzheimer’s disease

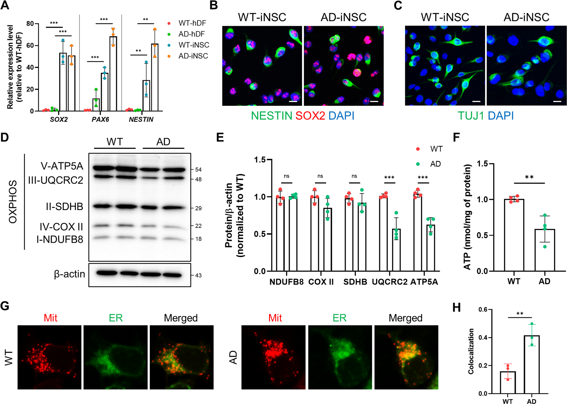
A mRNA expression of neural progenitor-related markers using qRT–PCR. The relative expression levels of SOX2, PAX6, and NESTIN in WT-hDFs, AD-hDFs, WT-iNSCs, and AD-iNSCs. B Immunostaining of NESTIN (green) and SOX2 (red) in WT- and AD-iNSCs. Nuclei were detected with DAPI. Scale bar, 10 µm. C Immunostaining of TUJ1, an early neuron marker, in WT- and AD-iNSCs. D Western blotting of mitochondrial oxidative phosphorylation subunits (OXPHOS) in total cell extracts of WT- and AD-iNSCs using OXPHOS cocktail antibodies. E Quantification of the levels of ATP5A, UQCRC2, SDHB, COX-II, and NDUFB8 in WT- and AD-iNSCs. F The levels of ATP production in WT- and AD-iNSCs. G Mitochondria (Mit) and ER distribution of WT- and AD-iNSCs stained with MitoTracker and ER-Tracker. H Quantification of colocalization using ImageJ in WT- and AD-iNSCs. Statistical analysis was performed by Student’s t-test. *P < 0.05, **P < 0.01, and ***P < 0.001. The results are presented as the means ± SD.