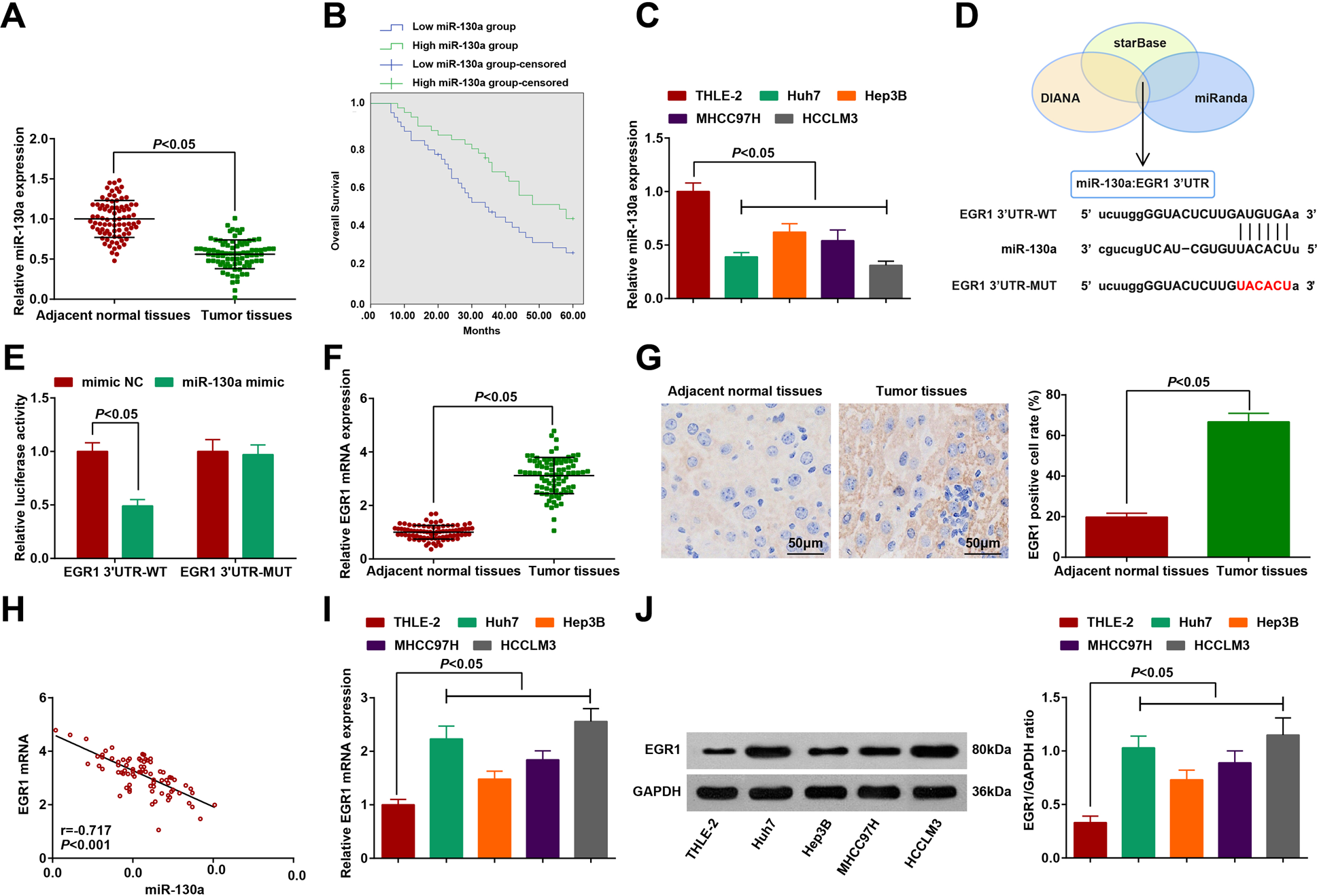
Fig. 1: HCC tissues and cells show reduced miR-130a and elevated EGR1; miR-130a targets EGR1.

A miR-130a expression in HCC tissues and adjacent normal tissues detected by RT-qPCR (n = 83); B The prognostic value of miR-130a in HCC patients; C miR-130a expression in HCC cells detected by RT-qPCR (N = 3); D Predicted binding sites of miR-130a and EGR1 3’-UTR, and mutant sites of EGR1 3’-UTR in EGR-WT reporter; E The targeting relation between miR-130a and EGR1 verified by dual-luciferase reporter gene assay; F EGR1 expression in HCC tissues and adjacent normal tissues detected by RT-qPCR (n = 83); G EGR1 expression in HCC tissues and adjacent normal tissues detected by immunohistochemistry (scale bar = 50 μm; n = 83); H Correlation between EGR1 and miR-130a expression in HCC tissues detected by Pearson test (n = 83); I, J EGR1 expression in normal hepatocytes and HCC cells detected by RT-qPCR and western blot analysis (N = 3); The data were expressed as mean ± standard deviation and compared by t-test or one-way ANOVA.