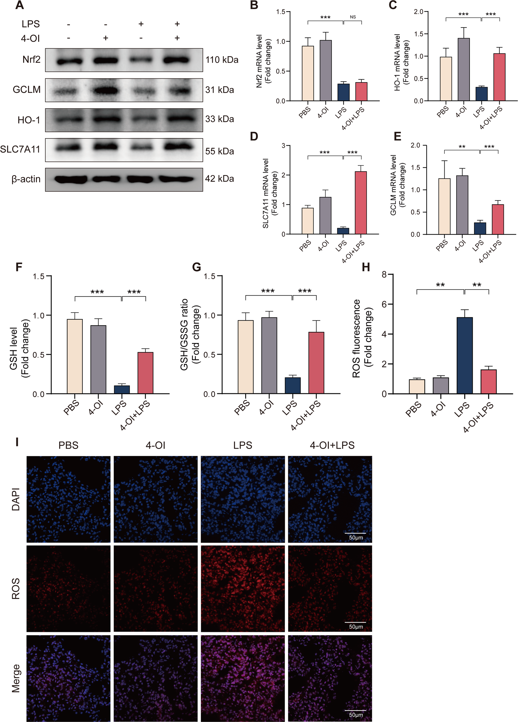
Fig. 3: 4-OI inhibits ferroptosis through increasing and activating Nrf2 in vivo during ALI.

A Western blots for Nrf2, GCLM, HO-1 and SLC7A11 in murine lung tissue. B–E Relative mRNA levels of Nrf2, GCLM, HO-1 and SLC7A11 in murine lung tissue (n = 6). F, G Relative levels of GSH and GSH/GSSG ratio in murine lung tissue (n = 6). H, I Representative images of fluorescence probe for ROS and its statistical results (n = 6) in lung tissue. (Data are presented as Mean ± SD *p < 0.05, **p < 0.01, ***p < 0.001).