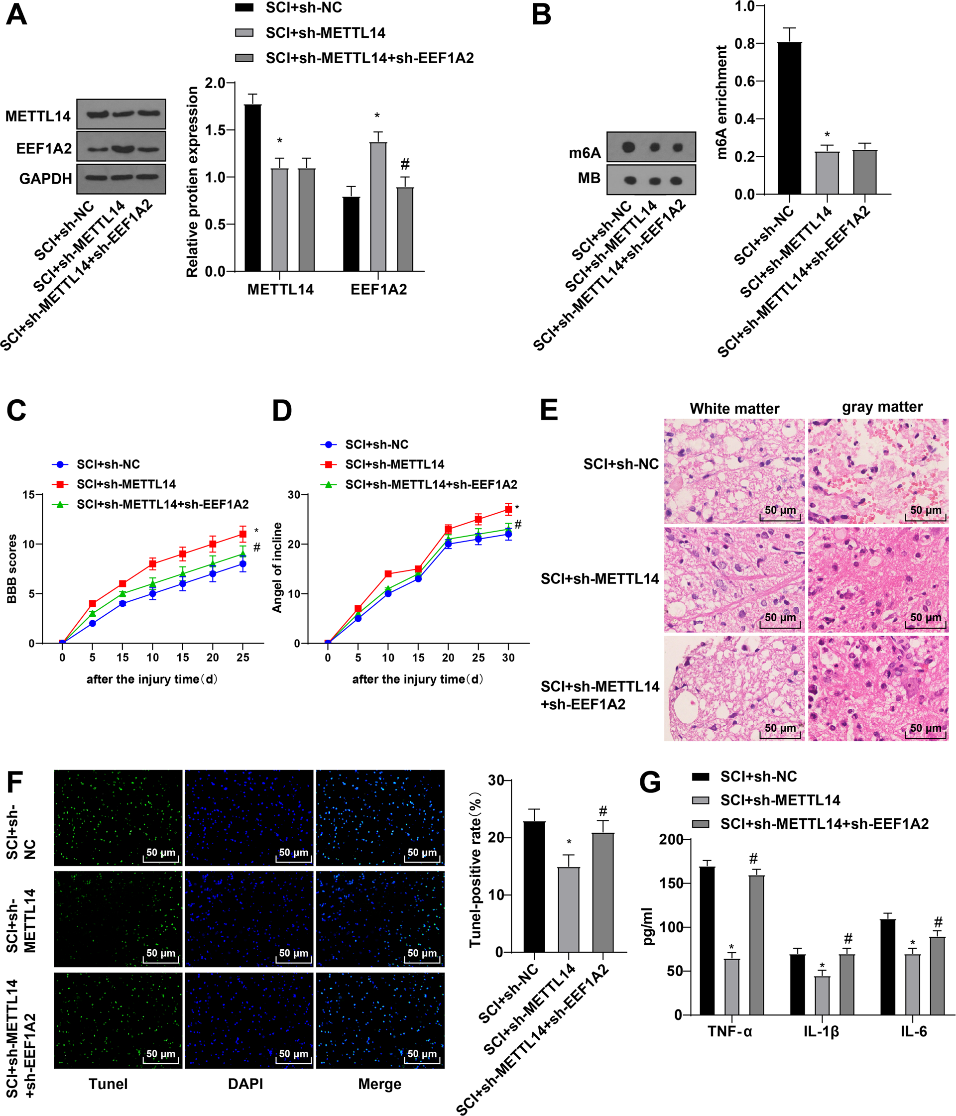
Fig. 6: Mettl14 modulated SCI by mediating EEF1A2 expression.

A expressions of Mettl14, EEF1A2 proteins in spinal cord tissues detected by Western blot; (B) total m6A level detected by Dot blot assay; (C) locomotor ability detected by BBB locomotor rating scale; (D) neuronal function detected by inclined plane test; (E) pathological conditions of spinal cord assessed by HE staining; (F) apoptosis of spinal cord tissues detected by TUNEL staining; (G) expressions of TNF-α, IL-1β and IL-6 detected by ELISA. Data were expressed as mean ± SD and analyzed using independent t test, N = 5. * vs SCI + sh-NC group, p < 0.05; # vs SCI + sh-Mettl14 + sh-EEF1A2 group, p < 0.05.