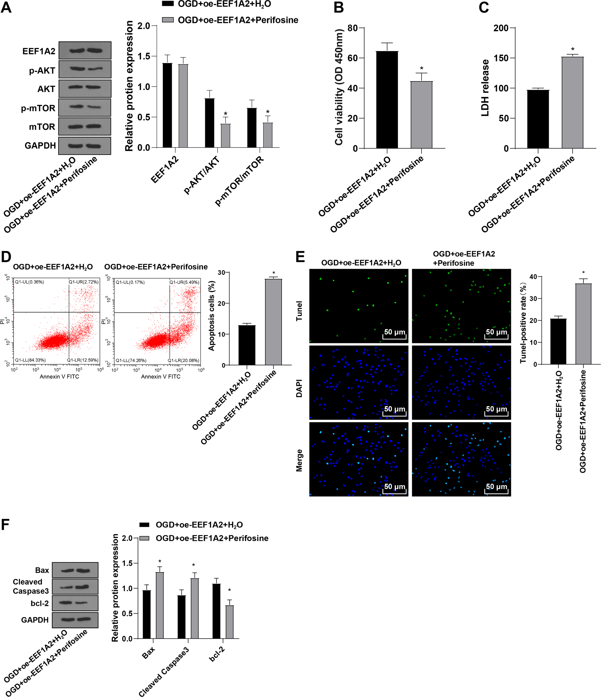
Fig. 7: EEF1A2 promoted viability and inhibited apoptosis of spinal cord neurons by activating Akt/mTOR pathway.

A expressions of EEF1A2 and Akt/mTOR pathway-related proteins detected by Western blot; (B) neuronal viability detected by CCK-8; (C) cell toxicity assessed by LDH release assay; (D) neuronal apoptosis detected by flow cytometry; (E) neuronal apoptosis detected by TUNEL staining; (F) expressions of Bax, cleaved caspase3 and bcl-2 detected by Western blot. Data were expressed as mean ± SD and analyzed using independent t test. The experiment was repeated three times. * vs OGD + oe-EEF1A2 + H2O group, p < 0.05.