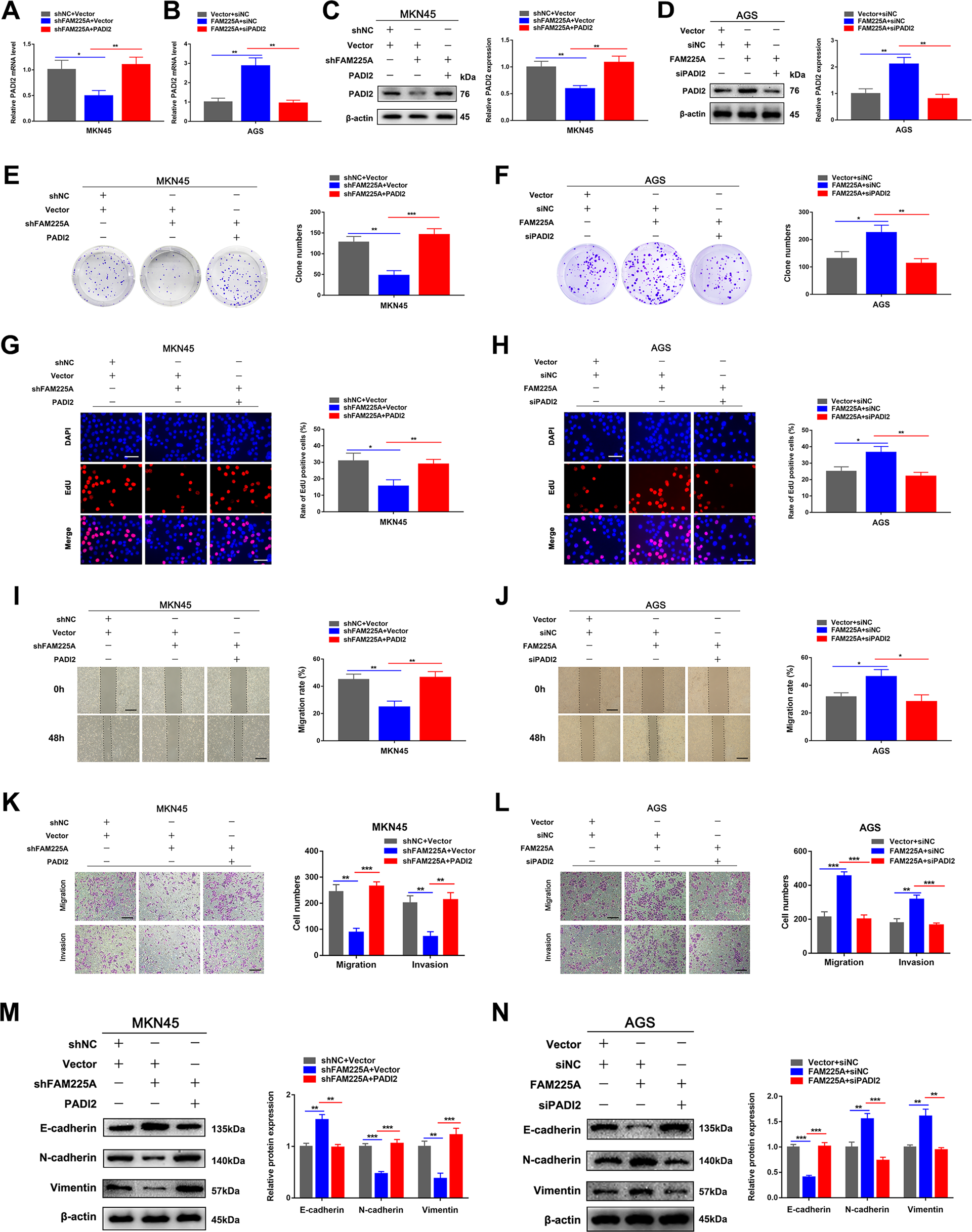
Fig. 7: The effect of FAM225A on GC cell proliferation, migration, and invasion could be reversed by PADI2.

A–D Detecting PADI2 mRNA and protein expression when MKN45 cells transfected with siNC + Vector, siFAM225A + Vector, siFAM225A + PADI2, or when AGS cells transfected with Vector + siNC, FAM225A + siNC, FAM225A + siPADI2 by using qRT-PCR and western blot. E–H Colony formation assay and edu assay demonstrated that knockdown of FAM225A mediated inhibition of MKN45 cell proliferation were partially rescued by overexpression of PADI2, and silencing PADI2 could partially counteract overexpression of FAM225A mediated promotion of AGS cell proliferation (scale bar: 100 μm for Edu). I–L Detecting the cell migration and invasion ability after transfecting GC cells through wound healing assays and transwell assays (scale bar: 200 μm for transwell assay, 100 μm for wound healing assay). M, N Western blot analysis of the EMT-related molecules in different treatment groups. p values were obtained by Student’s t test. Data are presented as means ± SD. *p < 0.05, **p < 0.01, ***p < 0.001.