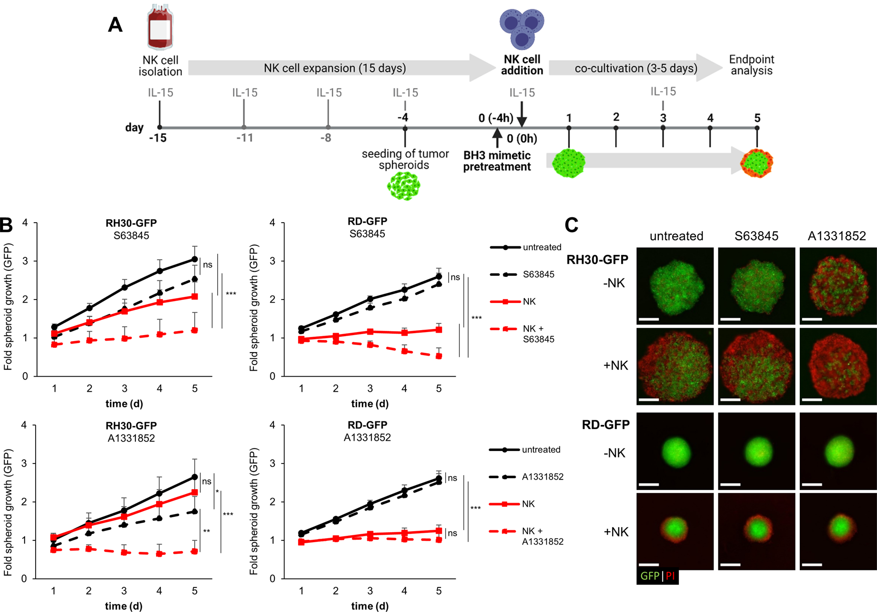
Fig. 6: BH3 mimetics increase NK cell-mediated killing of tumor spheroids.

A Experimental setup of combined BH3 mimetics and NK cell treatment. B Addition of the Mcl-1 inhibitor S63845 (0.3 μM) or the Bcl-XL inhibitor A1331852 (0.3 μM) increases the NK cell-mediated effect (E:T ratio of 1:1) on spheroid growth inhibition. Data shown are mean + SEM (n = 5–7). ns: p > 0.05, *p < 0.05, **p < 0.01, ***p < 0.001. C Exemplary images of the combination of S63845 or A1331852 with NK cells showing increased cell death in tumor spheroids, indicated by PI counterstaining of GFP fluorescent RMS spheroids after 72 h of NK cell co-culture. Scale bar equals to 500 μm.