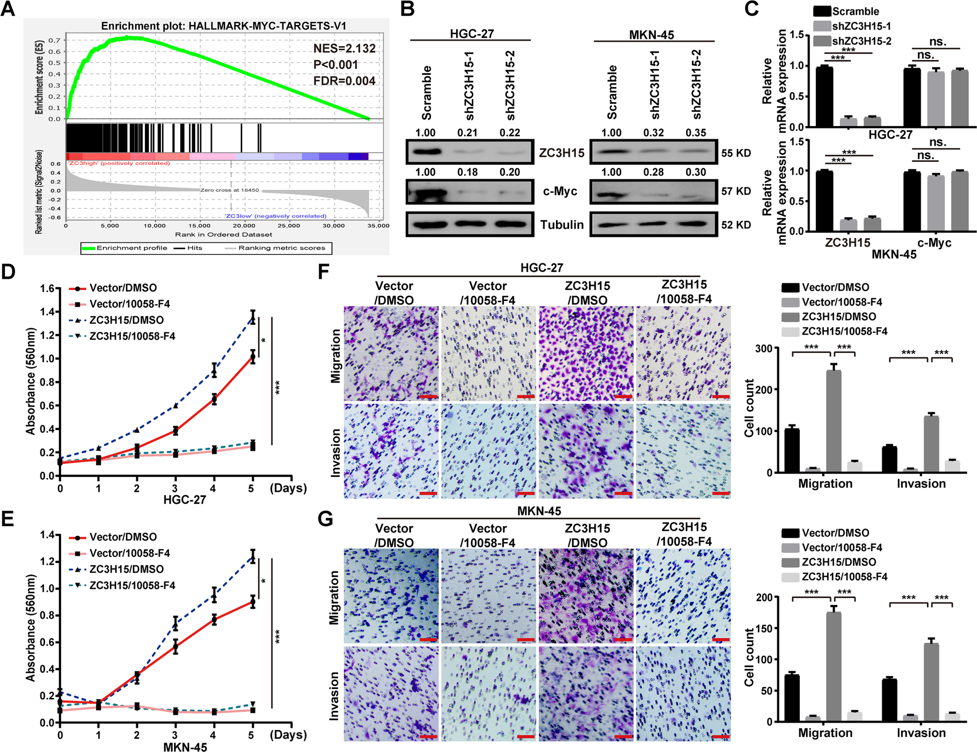
Fig. 4: ZC3H15 promoted GC progression by increasing c-Myc expression.
From: ZC3H15 promotes gastric cancer progression by targeting the FBXW7/c-Myc pathway

A GSEA enrichment plots of c-Myc target genes in high ZC3H15 expression versus low ZC3H15 expression TCGA GCs. Normalized enrichment score (NES), false discovery rate (FDR), and P-values were shown in the plot. B, C ZC3H15 modulated the protein and mRNA expression of c-Myc in HGC-27 and MKN-45 cells. D, E MTT assays were performed to examine the inhibitory effect of 10058-F4 (100 μM) on the cell proliferation of ZC3H15-overexpression HGC-27 and MKN-45 cells. F, G Transwell assays were performed to examine the inhibitory effect of 10058-F4 (100 μM) on the cell migration and invasion of ZC3H15-overexpression HGC-27 and MKN-45 cells. All data were expressed as mean ± SD. Student’s t-test was performed to analyzed significance, *P < 0.05, **P < 0.01, ***P < 0.001.