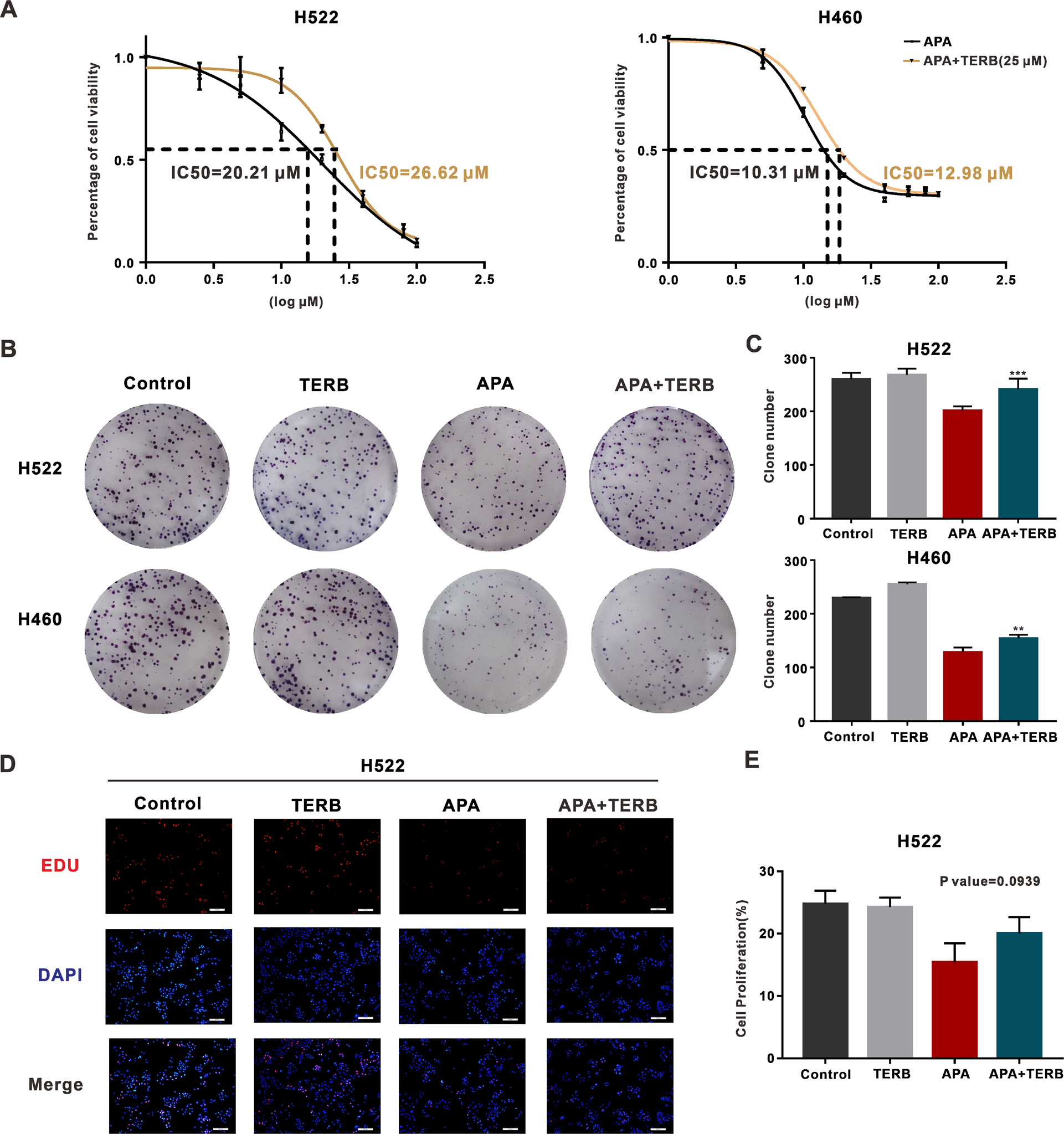
Fig. 2: ADRB2 agonist terbutaline (TERB) promoted apatinib resistance in NSCLC.

A H522 and H460 cells were exposed to vehicle or TERB (25 μM). IC50 of apatinib was measured with CCK8 assay. B Pictures of colony formation in H522 and H460 cells treated with vehicle, TERB, apatinib, or both modalities. C The clone numbers in four groups. D Representative images of EdU (EdU labeled with red, nuclei with blue). E The percentages of positive cells in four groups. (**P < 0.01, ***P < 0.001, NS not significant, compared with apatinib).