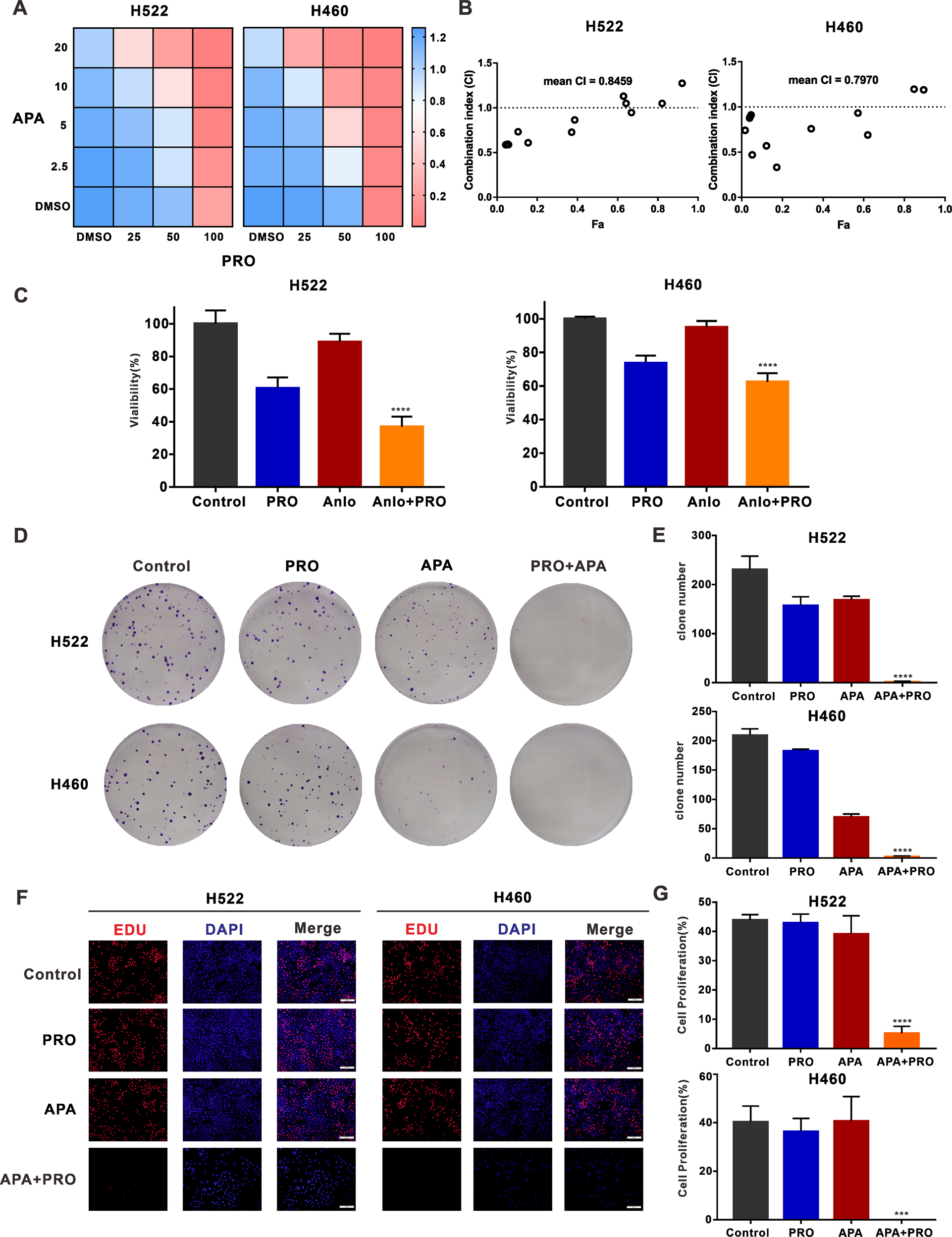
Fig. 3: ADRB2 antagonist propranolol combined with apatinib inhibits cell proliferation.

A H522 and H460 cells were exposed to various concentrations of apatinib and propranolol for 48 h, and CCK8 assay was used to detect the cell viability. B Combination index (CI) was determined by CompuSyn software. C the CCK-8 assay detected the viability of H522 and H460 cells after anlotinib and propranolol treatment. D Representative images of H522 and H460 clones treated with DMSO, propranolol, apatinib, or both modalities. E The clone numbers in four groups. F Representative images of EDU (Red, EdU marked proliferative cells, blue, Hoechst 33342 marked nuclei). G The percentages of positive cells in four groups. (***P < 0.001, ****P < 0.0001, compared with apatinib).