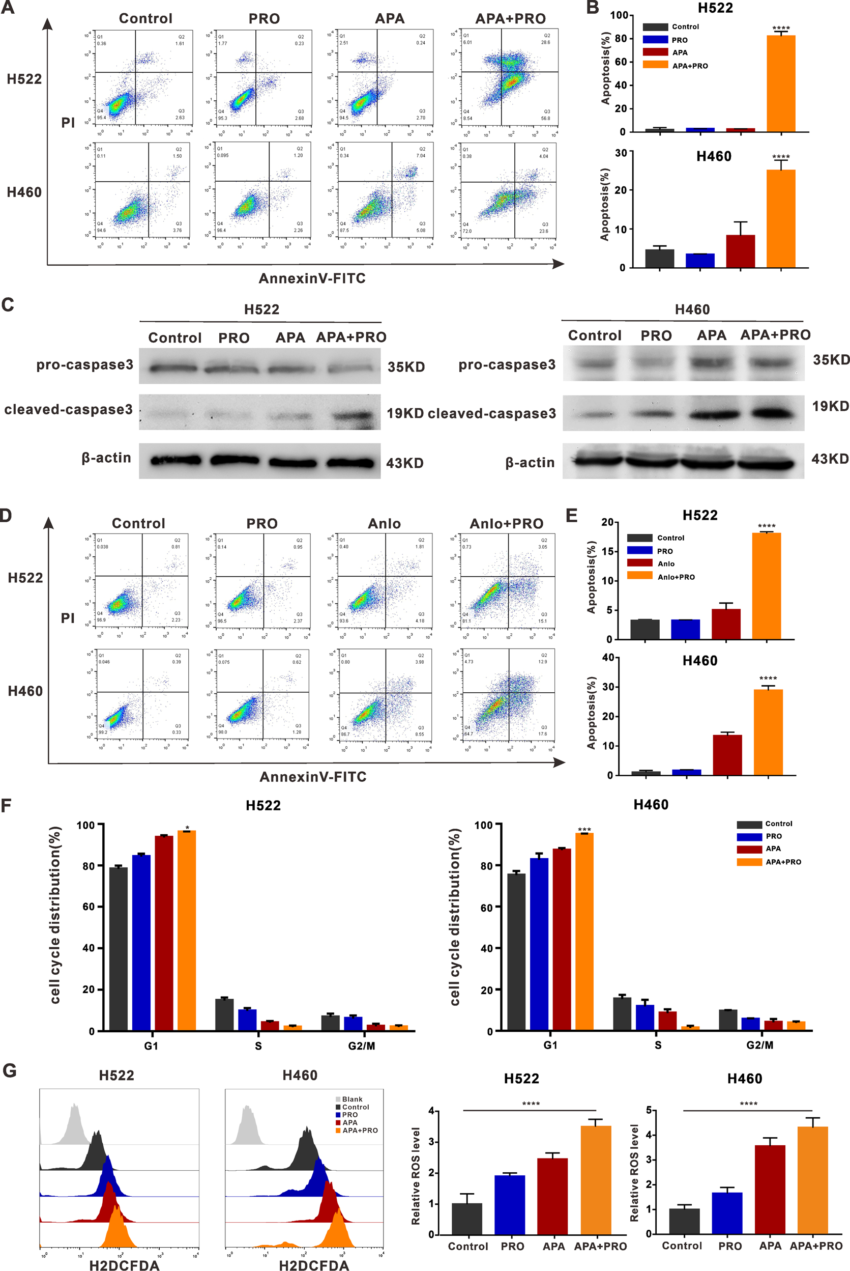
Fig. 4: ADRB2 antagonist propranolol combined with apatinib can promote apoptosis in NSCLC.

A H522 and H460 cells were treated with/without apatinib (20 μM) and propranolol (50 μM) for 48 h. The apoptosis index was detected by flow cytometry. B The percentage of apoptotic cells in H522 and H460 cells. C Western blot revealed expression level of caspase3 and cleaved-caspase3 protein. D H522 and H460 cells were treated with/without anlotinib (2.5 μM) and propranolol (50 μM) for 48 h. The apoptosis index was detected by flow cytometry. E The percentage of apoptotic cells in H522 and H460 cells. F Flow cytometry showed the proportion of cells at different stages of cell cycle. The percentages of cell cycle phases in four groups. G Flow cytometry was used to analyze ROS levels in H522 and H460 cells. (*P < 0.05; **P < 0.01; **P < 0.001; ****P < 0.0001, compared with apatinib).