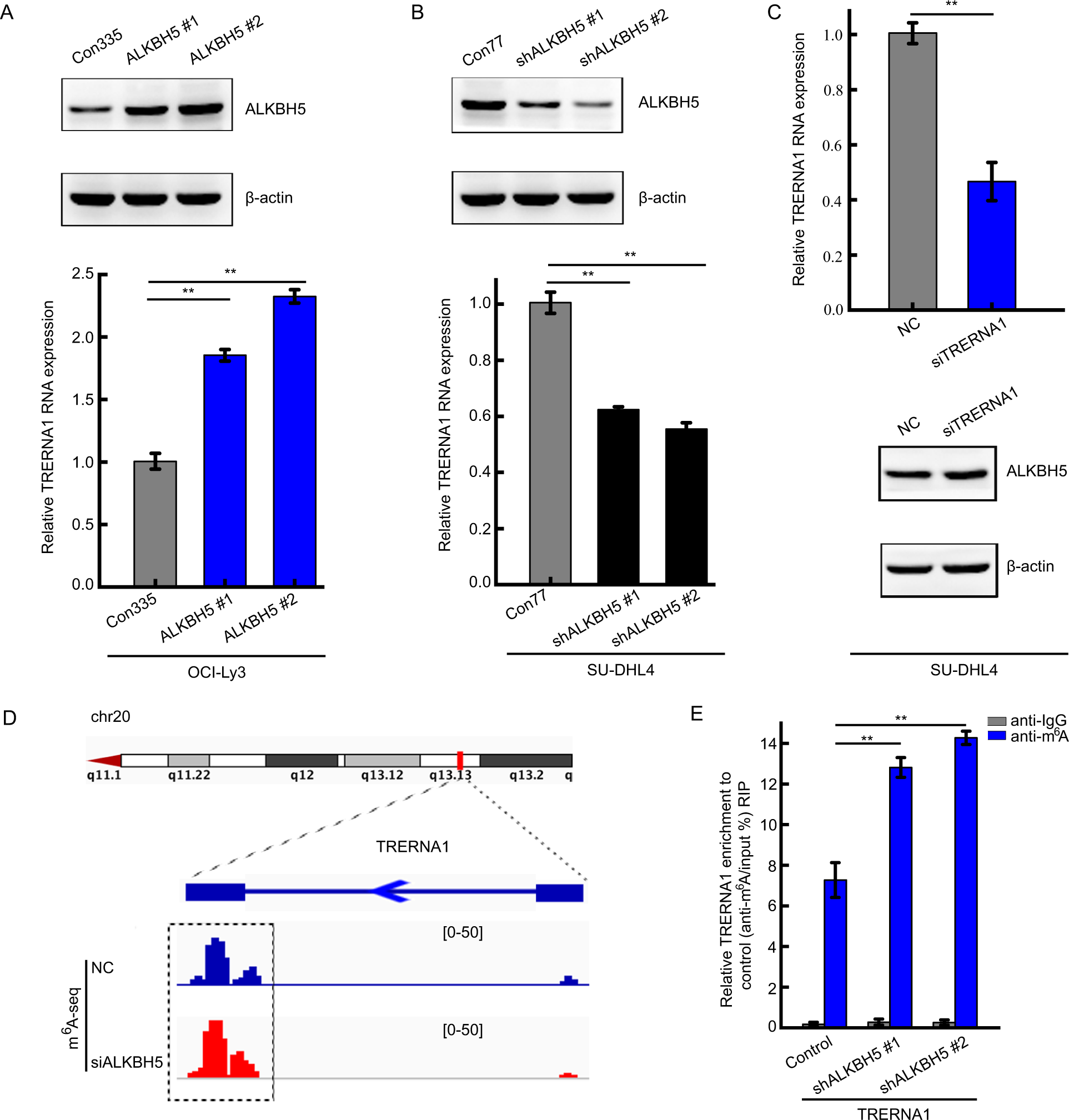
Fig. 3: ALKBH5 upregulates TRERNA1 expression via m6A modification.

A TRERNA1 levels in OCI-Ly3 stable ALKBH5 overexpression and control cells were verified. B TRERNA1 levels in SU-DHL4 stable ALKBH5 knockdown and control cells were verified. C ALKBH5 levels were verified by western blot analysis after transfecting cells with NC or siTRERNA1 for 48 h. D m6A levels of TRERNA1 were measured in ALKBH5-silenced cells by MeRIP-seq. E MeRIP-qPCR results verified the TRERNA1 m6A modification upon ALKBH5 silencing. The data are presented as the mean ± SD. **P < 0.01.