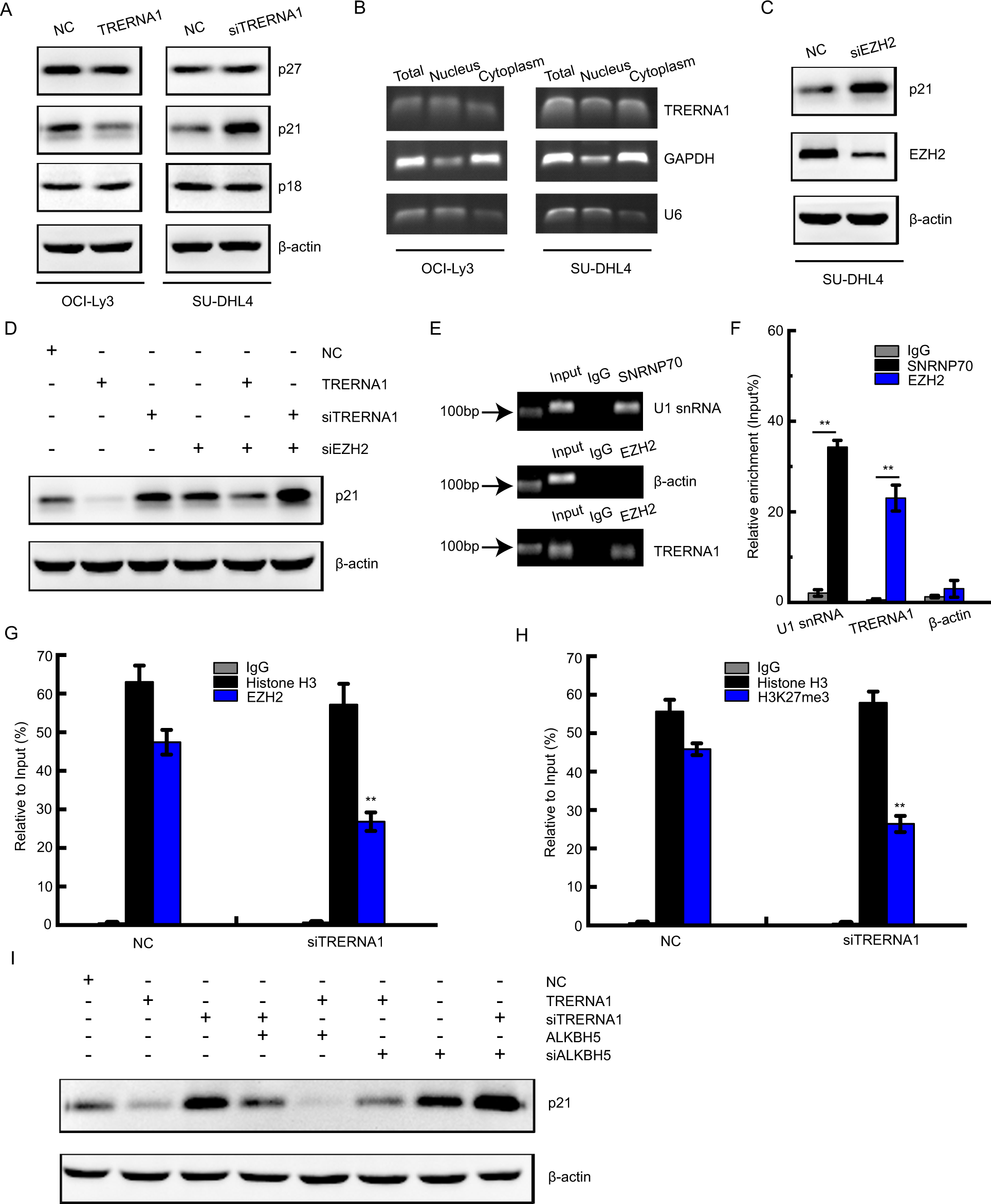
Fig. 5: m6A modification of TRERNA1 epigenetically silences p21 transcription by interacting with EZH2.

A The protein levels of cyclin-dependent kinases inhibitors (CDKIs) were detected after TRERNA1 overexpression or downregulation. B The subcellular fractions of TRERNA1 were analyzed by RT-PCR. U6 and GAPDH were used as controls for the nuclear and cytoplasmic fractions, respectively. C The protein levels of p21 were detected after EZH2 downregulation in SU-DHL4 cells. D The protein levels of p21 were detected when knockdown of TRERNA1 and EZH2 collectively. E RIP assays were performed to verify the enrichment of EZH2 on TRERNA1 in SU-DHL4 cells by gel electrophoresis. SNRNP70 and IgG were used as positive and negative controls, respectively. F TRERNA1, U1 snRNA and β-actin from the RIP assay were also analyzed by RT-qPCR. G ChIP assays were performed to evaluate the effects of EZH2 on binding the p21 gene promoter upon TRERNA1 downregulation in SU-DHL4 cells. H ChIP assays were performed to evaluate the effects of H3K27me3 modification of the p21 gene promoter upon TRERNA1 downregulation in SU-DHL4 cells. Histone H3 and IgG were used as positive and negative controls, respectively. I The expression of p21 was assessed by western blot analysis in cells transfected with ALKBH5 or siALKBH5. The data are presented as the mean ± SD; n = 3. **P < 0.01.