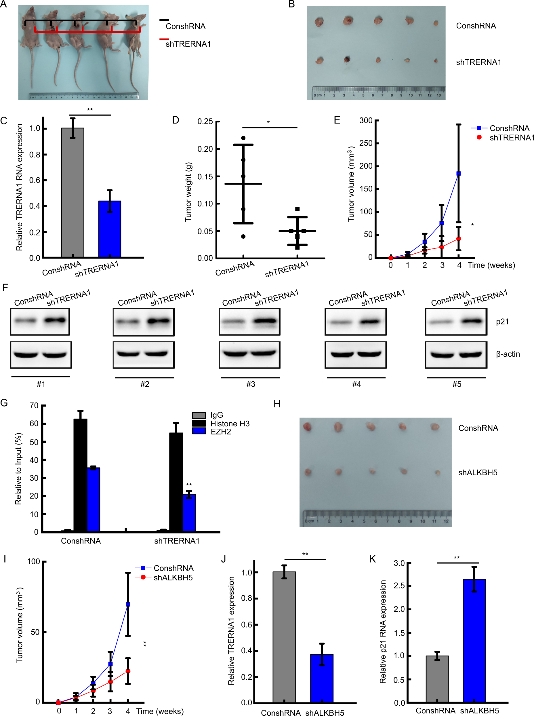
Fig. 6: TRERNA1 promotes DLBCL tumorigenesis in vivo.

A, B Tumor growth model showed that BALB/c nude mice were injected with stable shTRERNA1 knockdown and control SU-DHL4 cells via subcutaneous injection. C TRERNA1 expression in tumors detected by RT-qPCR. D Weights of the formed tumors. E Tumor volume growth curves. F p21 expression in tumors detected by western blot analysis. G The enrichment of EZH2 at the p21 promoter when TRERNA1 was decreased in the xenograft. H Tumor growth model showed that BALB/c nude mice were injected with stable ALKBH5 knockdown and control SU-DHL4 cells via subcutaneous injection. I Tumor volume growth curves with stable ALKBH5 knockdown and control SU-DHL4 cells. J TRERNA1 expression in tumors detected by qRT-PCR. K p21 expression in tumors detected by qRT-PCR. The data are presented as the mean ± SD; *P < 0.05, **P < 0.01.