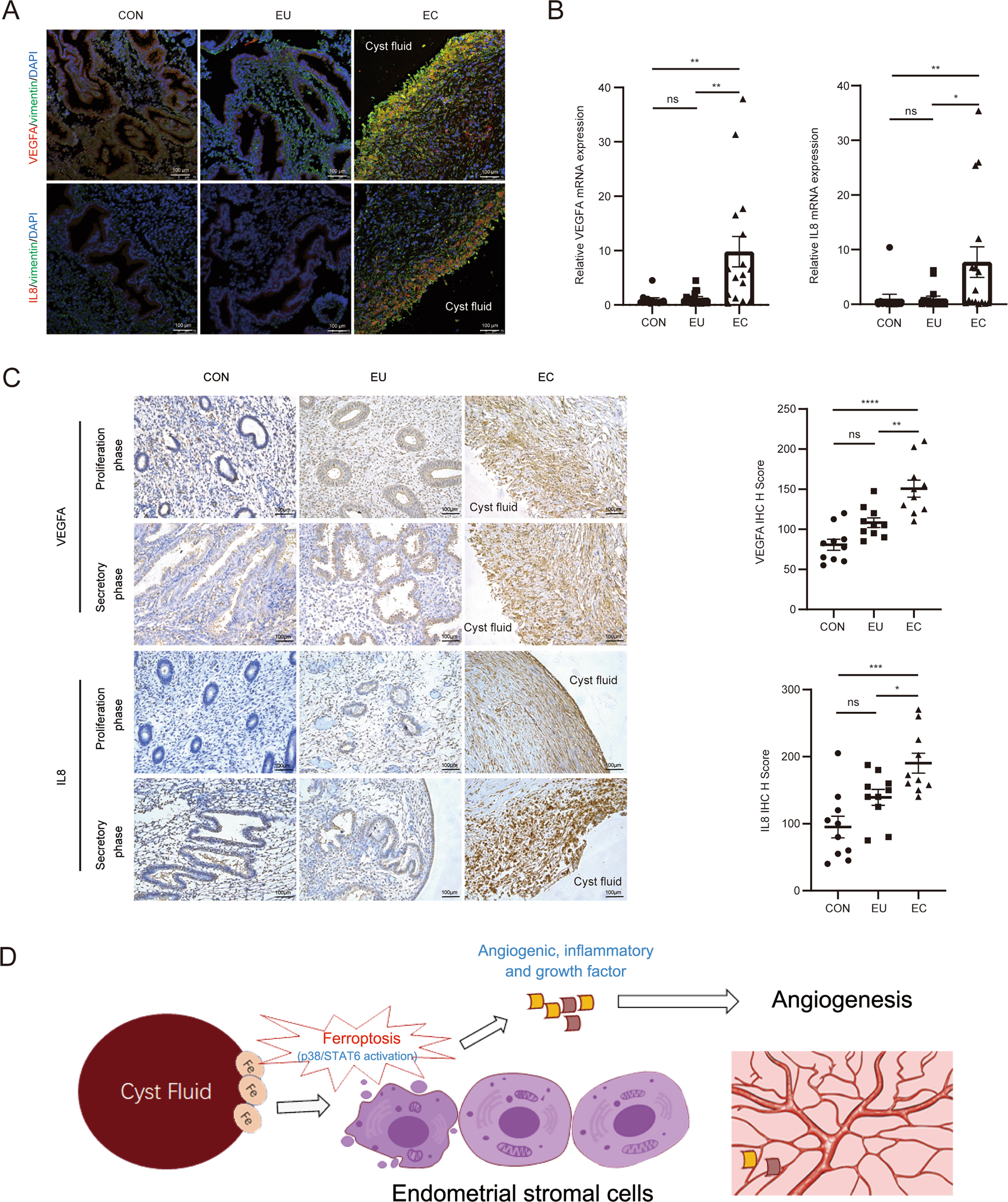
Fig. 5: VEGFA and IL8 expression levels in patients with endometriosis.
From: Endometrial stromal cell ferroptosis promotes angiogenesis in endometriosis

A Immunofluorescence images of control, eutopic endometrium, and ectopic lesion samples were co-stained for VEGFA or IL8 (red) and vimentin (green). Nuclear DNA was counterstained with DAPI (blue). B, C VEGFA and IL8 expression levels of control, eutopic and ectopic endometrium samples detected using RT-qPCR (CON, n = 12; EU and EC, n = 16) and IHC (n = 10). D The mechanism of ferroptosis in endometriotic stromal cells. The iron-overload in cyst fluid triggered ferroptosis in cells of the inner surface of endometrioma and induced cytokines like VEGFA and IL8 secretion. The paracrine cytokines further promoted lesion angiogenesis to advance the development of endometriosis. Comparisons were made using one-way ANOVA (B, C). *P < 0.05, **P < 0.01, ***P < 0.001, ****P < 0.0001. ns not statistically significant, CON the control endometrium, EU eutopic endometrium from patients with endometriosis, EC ectopic lesions from patients with endometriosis, VEGFA vascular endothelial growth factor A, IL8 interleukin 8, IHC immunohistochemistry.