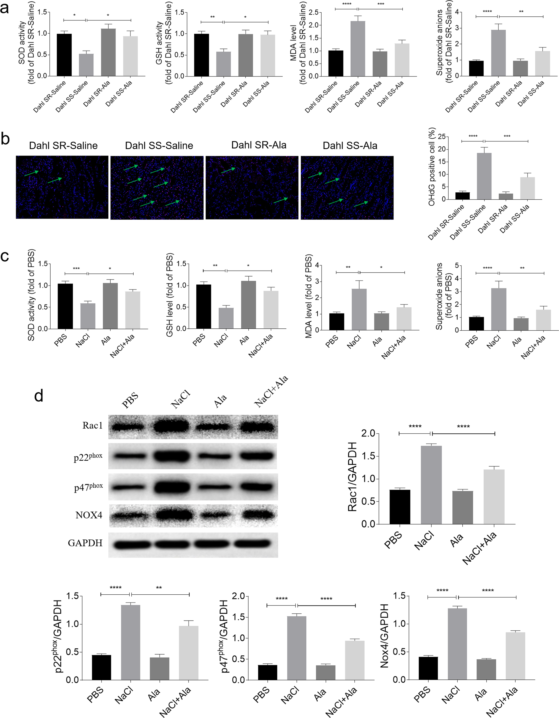
Fig. 4: Alamandine (Ala) alleviated renal oxidative stress induced by sodium chloride (NaCl).
From: Alamandine alleviates hypertension and renal damage via oxidative-stress attenuation in Dahl rats

a Ala reversed the decreases of superoxide dismutase (SOD) activity and glutathione peroxidase (GSH) level, and the increases in malonaldehyde (MDA) and superoxide anions in the kidney of Dahl salt-sensitive (SS) rats induced by high-salt diet. b The increase of the 8-OHdG-positive cell number in the kidney of Dahl SS rats induced by high-salt diet was suppressed by Ala (200 X). c Ala reversed the decreases of SOD activity and GSH level, and the increases in MDA and superoxide anions in HK-2 cells induced by NaCl. d Ala inhibited the rise in glutathione S-transferase (GST)—Ras-related C3 botulinum-toxin substrate 1 (Rac1), p22phox, p47phox, and NADPH oxidase 4 (NOX4) in HK-2 cells induced by NaCl. The data are expressed as mean ± standard error of the mean (SEM); n = 8 (a) or 4 (b) in each group. *P < 0.05, **P < 0.01, ***P < 0.001, and ****P < 0.0001.