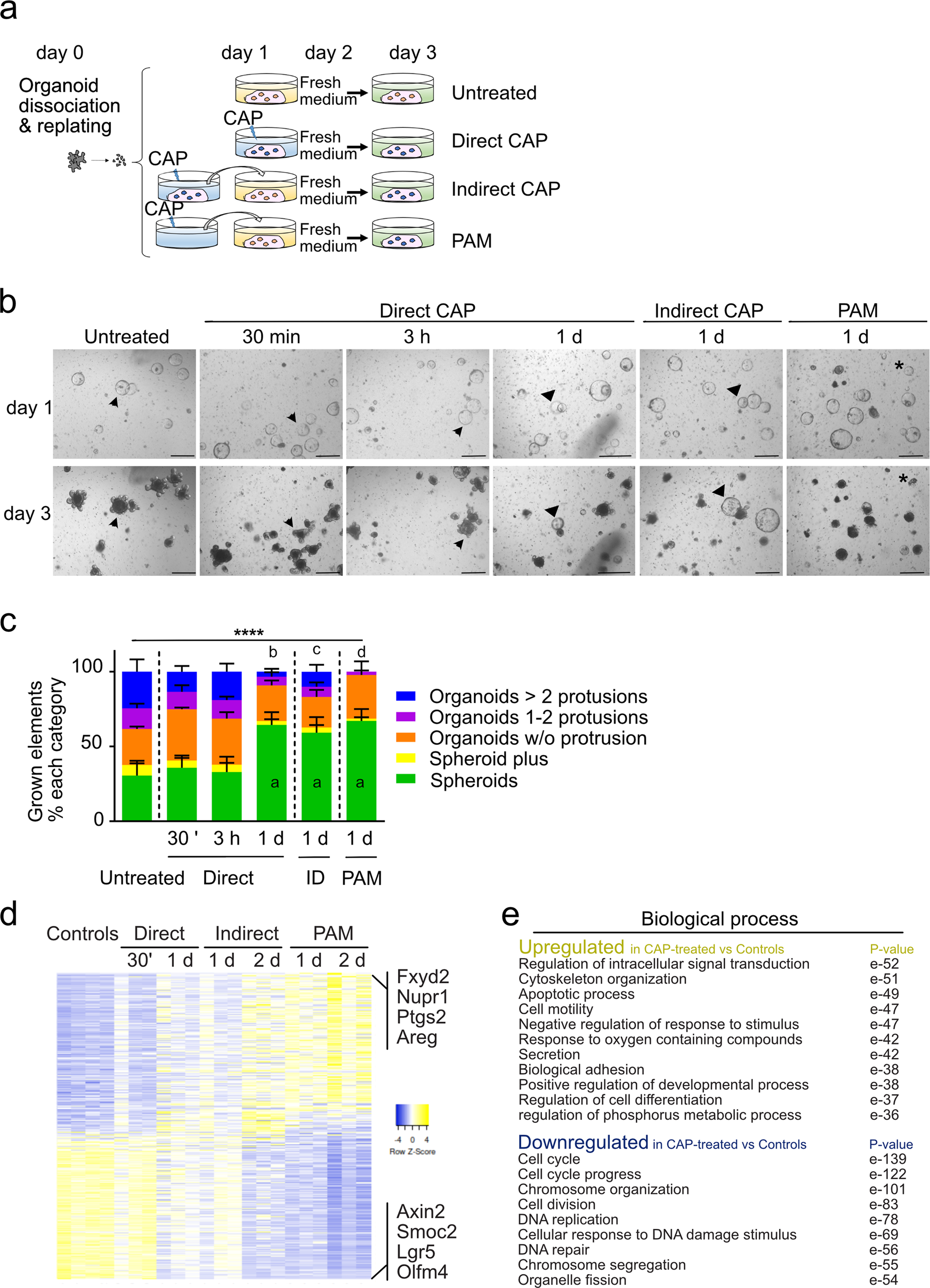
Fig. 2: Impact of the CAP application method on organoid morphology and global gene expression.

a CAP treatment (50 W/60 s) was applied directly to organoid cultures at day 1 (post-replating) for 30 min, 3, or 24 h. Then, the fresh medium was provided until day 3 (endpoint). Alternatively, naive organoids were cultured at day 1 for 24 h with freshly-generated CAP-conditioned media (Indirect CAP) or plasma-activated media (PAM). At day 2 (post-replating), a fresh culture medium was provided for a further 24 h until day 3 (endpoint). b Representative pictures of a given field showing organoid growth at day 1 (before CAP application) and day 3. Arrowheads and triangles show individual elements evolving as protruded organoids and spheroids, respectively. Asterisks indicate dying elements. Scale bars: 500 µm. c Quantification of organoid complexity at day 3. An average number of 100 elements was analyzed per condition per organoid line (n = 4 organoid lines). Data are represented as means ± sem. Two-way ANOVA: interaction ****P < 0.0001 followed by Tukey’s multiple comparisons test: a, d ****P < 0.0001, b ***P < 0.001, c *P < 0.05 (all compared to untreated). Time of exposure to CAP treatment is indicated (30′, 3 h, 1 day) ID: Indirect CAP. d Heatmap of differentially regulated genes in CAP-treated vs untreated (Controls) organoids. Samples were treated with CAP directly (Direct), for 30 min (30′) or 24 h between day 1 and day 2 (1 d); indirectly (Indirect) or with PAM for 24 h between day 1 and day 2 (1 d) or between day 2 and day 3 (2 d). Some of the most-modulated genes are indicated on the right side. e GSEA-Biological processes for upregulated and downregulated gene lists in CAP-treated vs untreated Controls.