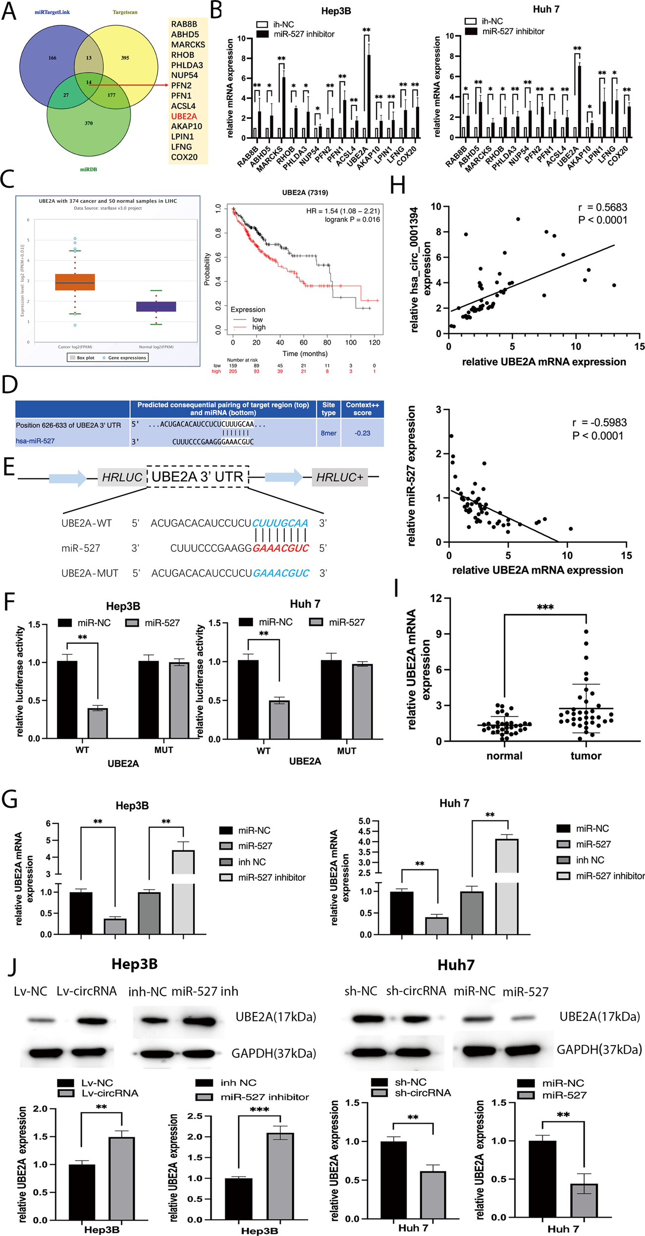
Fig. 5: UBE2A acts as a direct target of miR-527.

A TargetScan, miRTargetLink, and miRDB were used to predict the potential target mRNAs of miR-527. B Relative mRNA expression in Hep3B and Huh7 cells transfected with inh-NC or miR-527 inhibitors and miR-NC or miR-527 mimics as determined by qRT-PCR. The histogram shows relative mRNA levels. C The expression levels of UBE2A in 374 HCC tissues and 50 normal samples as well as the relationship between survival possibility and the expression of UBE2A in HCC obtained from TGGA database. UBE2A was significantly upregulated in HCC tissues, and patients with high UBE2A expression had a lower overall survival based on the analysis of TGGA database. D Potential binding sites between miR-527 and the 3′-UTR of UBE2A as analyzed by TargetScan. E Schematic illustration of the complementary sequences between miR-527 and UBE2A 3′-UTR WT (wild-type) or MUT (mutated-type). F Relative luciferase activities were used to detect the binding sites after cotransfection of miR-NC, miR-527 mimics, UBE2A-MUT, and UBE2A-WT into Hep3B and Huh7 cells. Cotransfection of miR-527 mimics and UBE2A-WT significantly decreased the luciferase activity, while the luciferase activity after cotransfection of miR-527 mimics and UBE2A-MUT showed no obvious change. G Relative UBE2A levels of HCC cell lines transfected with miR-NC, miR-527 mimics, inh-NC, and miR-527 inhibitors according to qRT-PCR. UBE2A was downregulated after transfection with miR-527 mimics, while transfection with miR-527 inhibitors resulted in upregulation of UBE2A. H Correlation analysis between the expression of UBE2A and hsa_circ_0001394, as well as between UBE2A and miR-527. Hsa_circ_0001394 was positively correlated with UBE2A while miR-527 was negatively correlated with UBE2A. I Relative UBE2A mRNA expression levels between HCC and matched normal tissues according to qRT-PCR. UBE2A was upregulated in HCC tissues. J Evaluation of UBE2A protein levels by western blotting in HCC cells transfected with Lv-NC, Lv-circ, sh-NC, sh-circ, miR-NC, miR-527 mimics, inh-NC, and miR-527 inhibitors. UBE2A protein levels were enhanced after transfection with Lv-circRNA but reduced after transfection with sh-circRNA. However, UBE2A protein levels decreased after transfection with miR-527 mimics but were enhanced after transfection with miR-527 inhibitors. All values are presented as mean ± SD from three independent experiments with similar results. (*p < 0.05, **p < 0.01, ***p < 0.001).