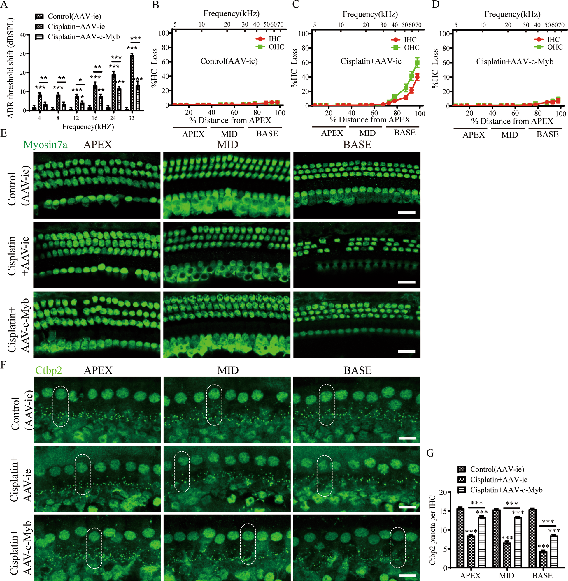
Fig. 5: Overexpression of c-Myb in cochlear HCs in vivo improves HC survival and hearing function, protects ribbon synapse in mice after cisplatin injury.
From: c-Myb protects cochlear hair cells from cisplatin-induced damage via the PI3K/Akt signaling pathway

A The ABR threshold shifts at all frequencies from 4 to 32 were significantly reduced in the cisplatin + AAV-c-Myb compared to those in the cisplatin + AAV-ie group. B–E The immunostaining results and cochleogram showed that cochlear HCs pre-treated with AAV-c-Myb reduced the loss of HCs in the basal turns compared to cisplatin + AAV-ie group, but no significant difference of HC loss in the apial and middle turns of cochlea was found in cisplatin + AAV-c-Myb group compared with the cisplatin + AAV-ie group. Scale bar = 20 μm. F, G The average number of Ctbp2 puncta per IHC was significantly reduced in apex, middle and base turns of the cochlea after cisplatin treatment compared to the vehicle control, and the c-Myb overexpression by AAV-c-Myb protected against the loss of Ctbp2 puncta per IHC in all three turns of cochlea after cisplatin administration. Scale bar = 10 μm. ***p < 0.001, n = 6 for each group.