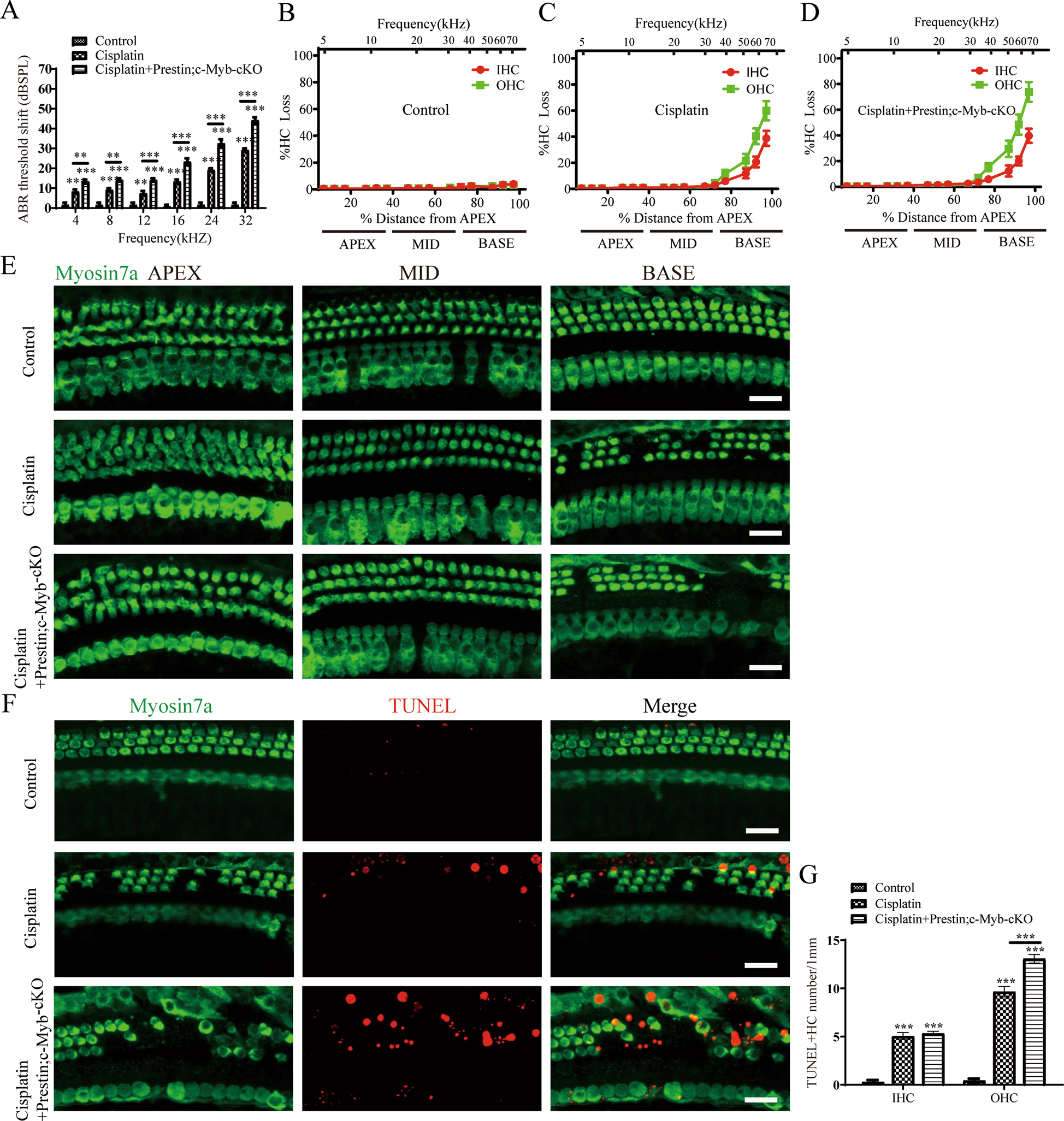
Fig. 7: c-Myb deficiency in OHCs exacerbated cisplatin-induced OHCs loss, apoptosis and hearing deficit in vivo.
From: c-Myb protects cochlear hair cells from cisplatin-induced damage via the PI3K/Akt signaling pathway

A ABR threshold shifts at all frequencies from 4 to 32 kHz were significantly increased in the cisplatin + Prestin; c-Myb-cKO mice compared to those in the cisplatin group. B–E A significant increased OHC loss was found within the Prestin; c-Myb-cKO mice treated with cisplatin compared to the WT mice treated with cisplatin. F, G Basal turns of cochlear HCs were used for apoptosis analysis, and greater number of TUNEL/myosin7a double-positive OHCs were discovered in cisplatin + Prestin; c-Myb-cKO group compared to cisplatin group. Scale bar = 20 μm. **p < 0.01, ***p < 0.001, n = 6 for each group.