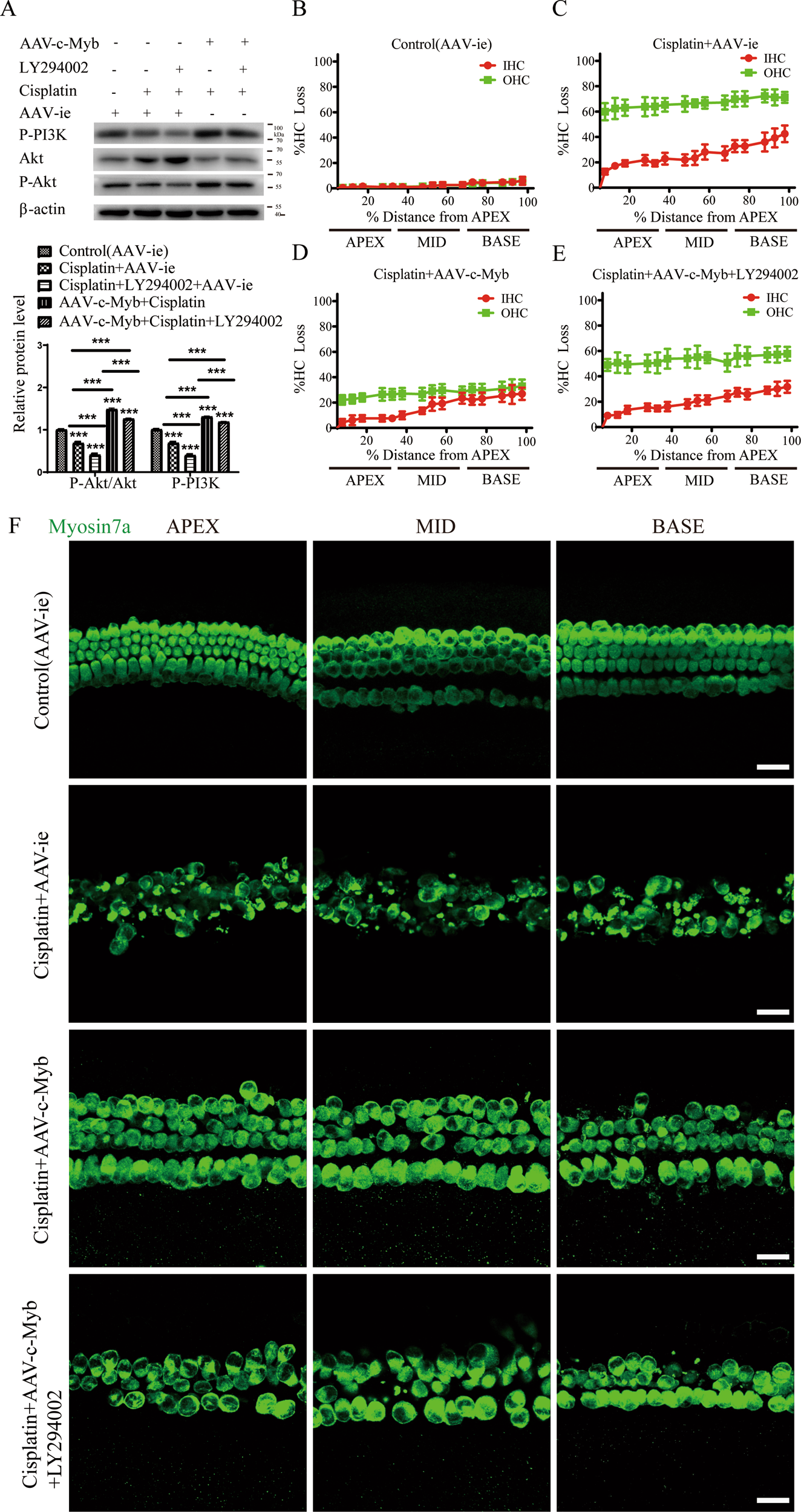
Fig. 8: Upregulation of c-Myb reduces the cochlear HC damage induced by cisplatin by activating the PI3K/Akt signaling pathway.
From: c-Myb protects cochlear hair cells from cisplatin-induced damage via the PI3K/Akt signaling pathway

A Western blot showed a significantly decreased ratio of P-Akt/Akt and decreased level of P-PI3K (p85α) in the cultured HCs treated with cisplatin + AAV-ie for 48 h. The levels of P-PI3K (p85α) and P-Akt were significantly reduced in HCs co-treated with cisplatin, AAV-ie and LY294002 compared to the cisplatin + AAV-ie group, while they were significantly increased in HCs co-treated with AAV-c-Myb and cisplatin. The treatment with LY294002 decreased the above effects of c-Myb on p85α level and the ratio of P-Akt/Akt in the cisplatin + AAV-c-Myb + LY294002 group compared to the cisplatin + AAV-c-Myb group. B–F Immunostaining and cell counting showed that the overexpression of c-Myb reduced HC loss after cisplatin injury, but the treatment with LY294002 significantly increased the HC loss in the cisplatin + AAV-c-Myb + LY294002 group compared to the cisplatin + AAV-c-Myb group. Scale bar = 20 μm. ***p < 0.001, n = 6 for each group.