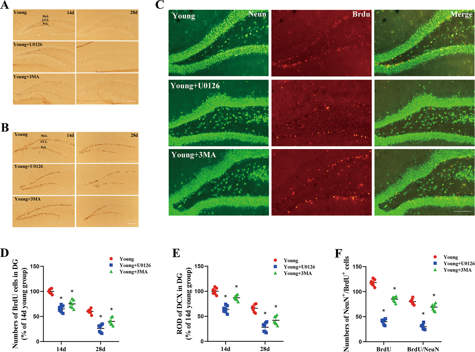
Fig. 5: Change of Cell proliferation and neuroblast differentiation by U0126 or 3MA treatment.

Immunohistochemistry for BrdU in the DG region of the young gerbils treated with U0126 or 3MA after I/R (A). Immunohistochemistry for DCX in the DG region of the young gerbils treated with U0126 or 3MA after I/R (B). Double-immunofluorescence staining for BrdU, NeuN, and merged images in the DG 28 days after I/R in the young gerbils treated with U0126 or 3MA (C). The number of BrdU cells after I/R in the young gerbils treated with U0126 or 3MA. Data are represented by the mean number of BrdU cells per animal (D). Relative optical density as % of DCX immunoreactive structures in the young gerbils treated with U0126 or 3MA (E). Quantification of BrdU/NeuN cells at 28 days post ischemia. Data are represented by the mean percentage per animal (F). Scale bar = 100 μm (n = 7 per group; *p < 0.05, significantly different from the young group at the same reperfusion time). Bars indicate mean ± SD.