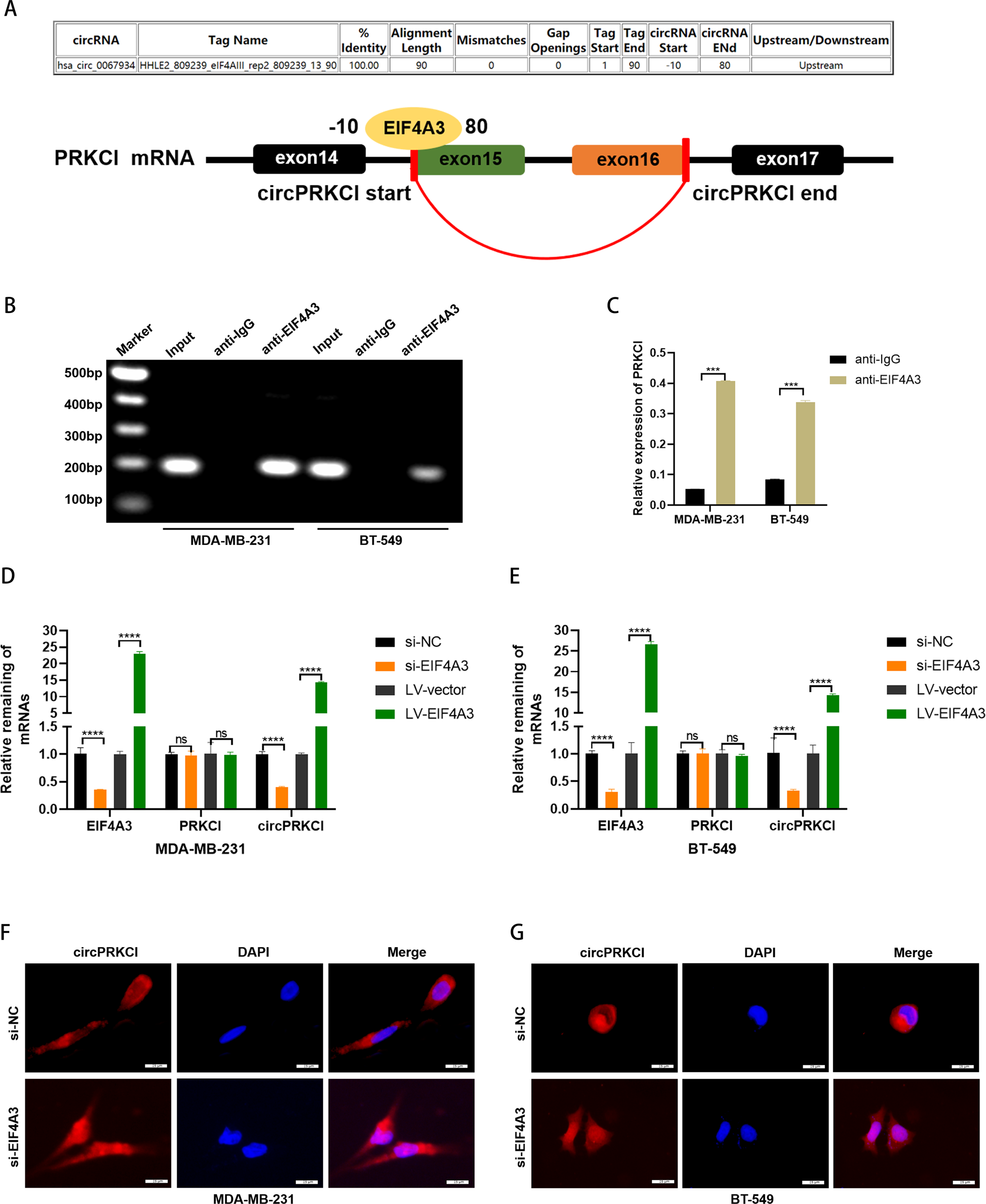
Fig. 7: EIF4A3 induced circPRKCI expression and nuclear export in TNBC cells.

A The binding sites of EIF4A3 in the flanking sequences of the PRKCI mRNA transcript were predicted. B, C RIP assay was applied to validate the binding of EIF4A3 to PRKCI mRNA. D and E The mRNA level of circPRKCI and PRKCI were evaluated in BC cells transfected with si-EIF4A3 and LV-EIF4A3. F, G RNA FISH for circPRKCI and nuclei was stained with DAPI in BC cells transfected with si-NC or si-EIF4A3. Red, circPRKCI; Blue, DAPI.